HOME   LIST
‹–   –›

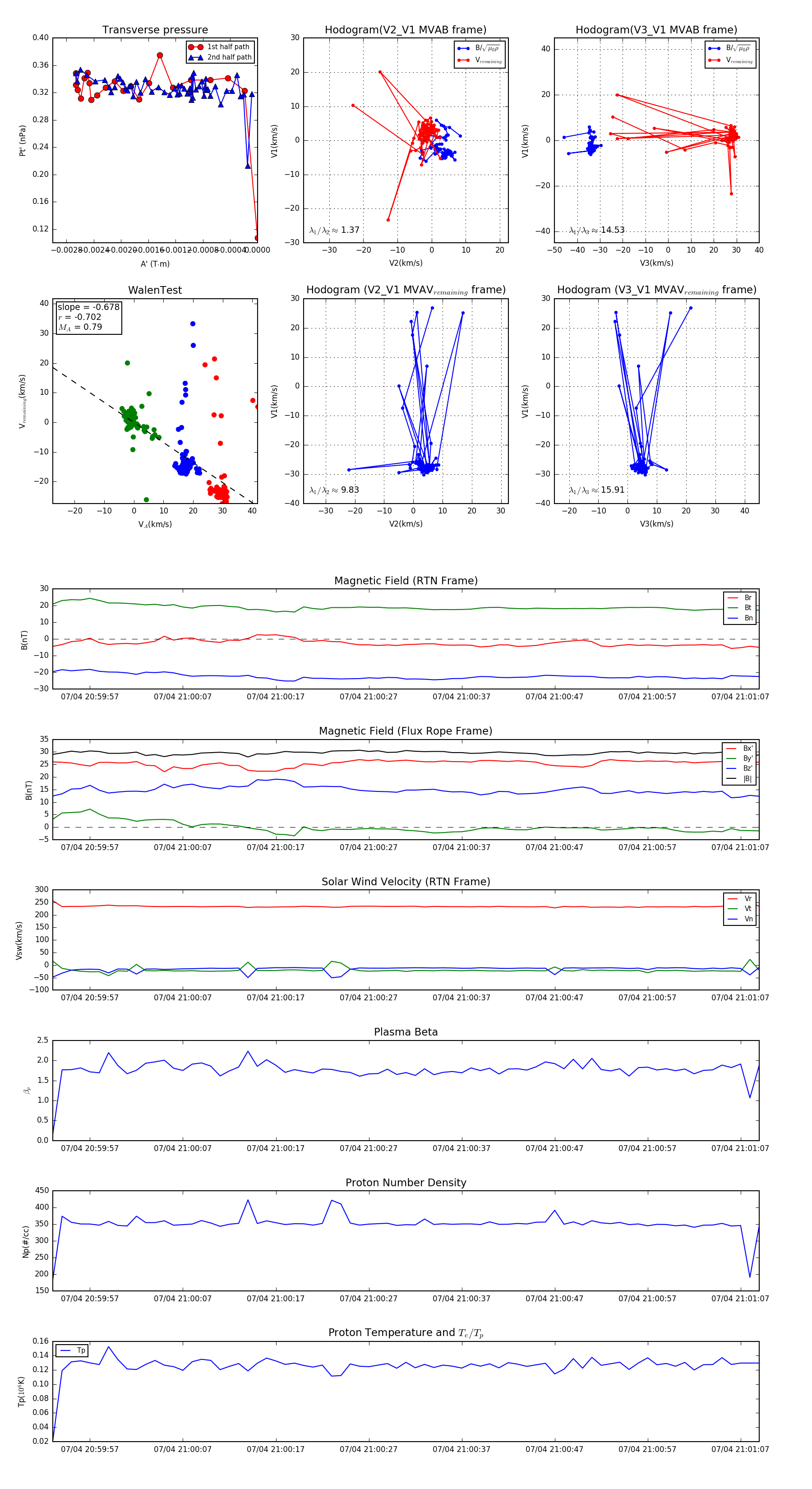
Flux Rope in 2024

Flux Rope Event 2024-07-04 20:59:53 ~ 2024-07-04 21:01:09 (77 seconds)


plot