HOME   LIST
‹–   –›

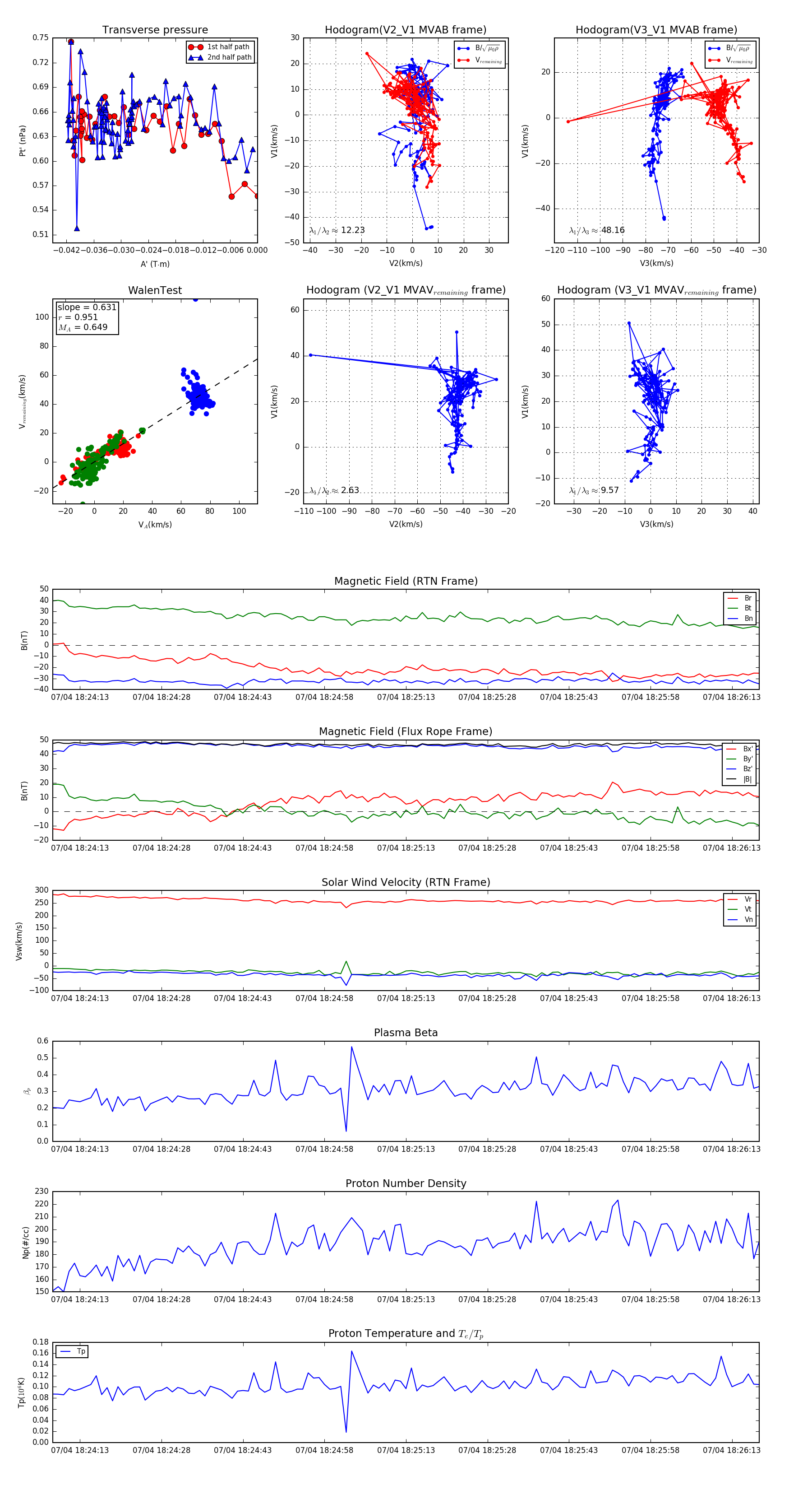
Flux Rope in 2024

Flux Rope Event 2024-07-04 18:24:08 ~ 2024-07-04 18:26:18 (131 seconds)


plot