HOME   LIST
‹–   –›

Flux Rope in 2024

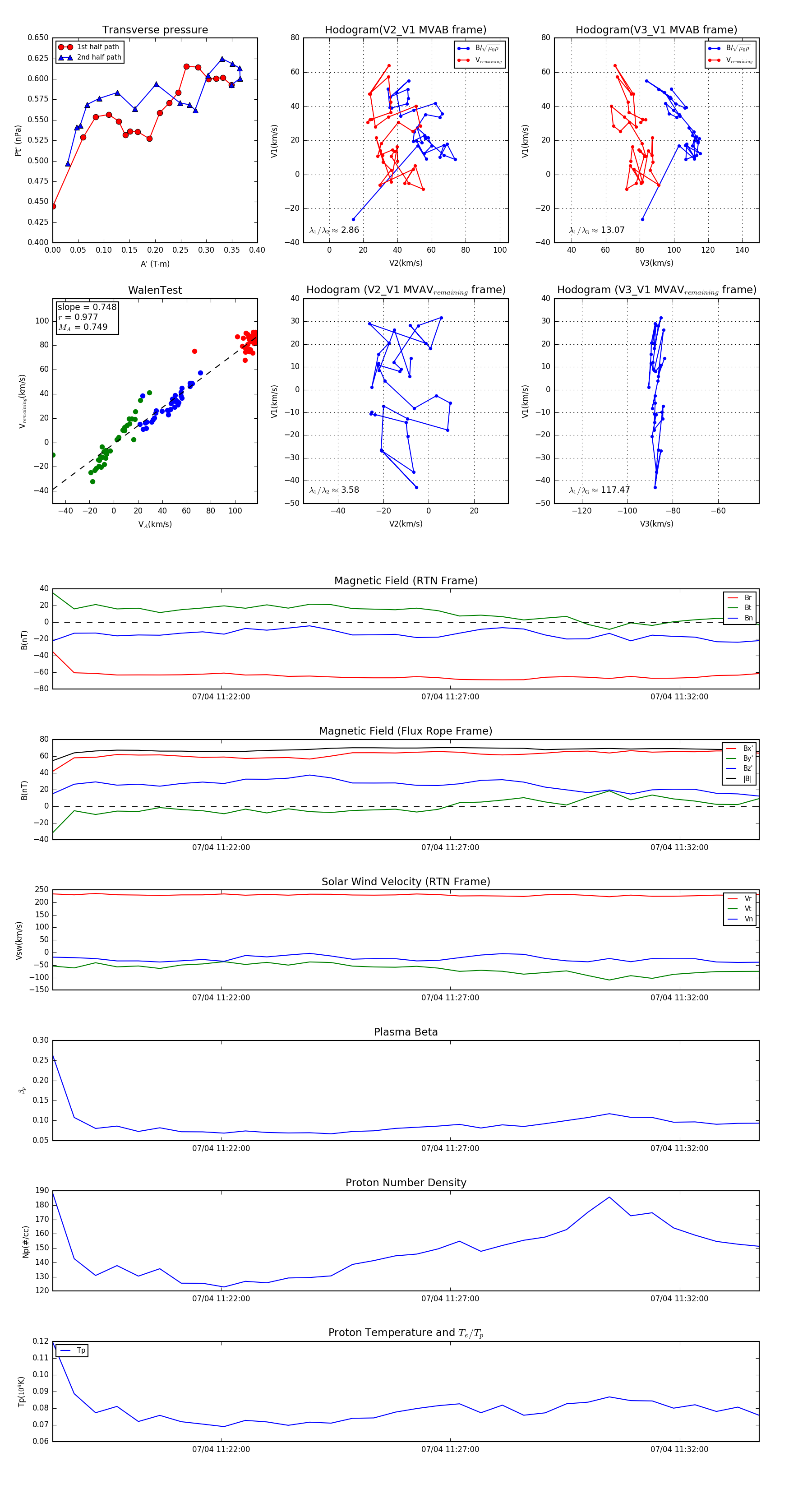
Flux Rope Event 2024-07-04 11:18:20 ~ 2024-07-04 11:33:44 (925 seconds)


plot