HOME   LIST
‹–   –›

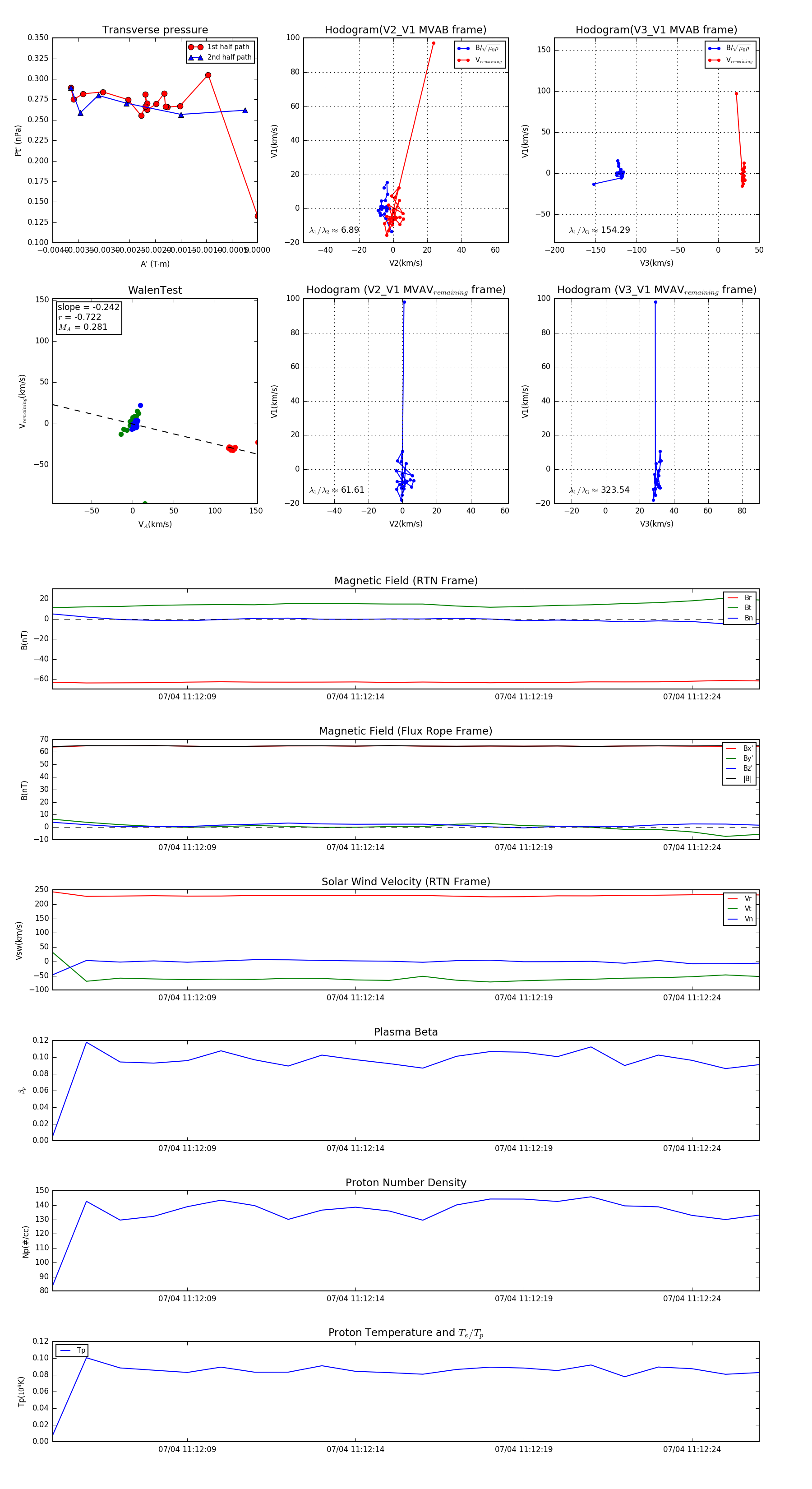
Flux Rope in 2024

Flux Rope Event 2024-07-04 11:12:05 ~ 2024-07-04 11:12:26 (22 seconds)


plot