HOME   LIST
‹–   –›

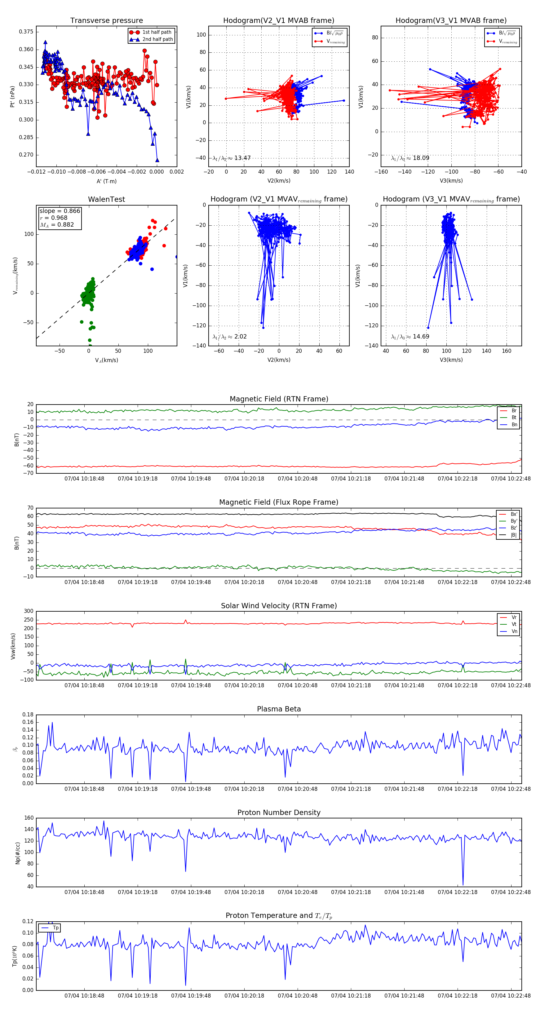
Flux Rope in 2024

Flux Rope Event 2024-07-04 10:18:21 ~ 2024-07-04 10:22:54 (274 seconds)


plot