HOME   LIST
‹–   –›

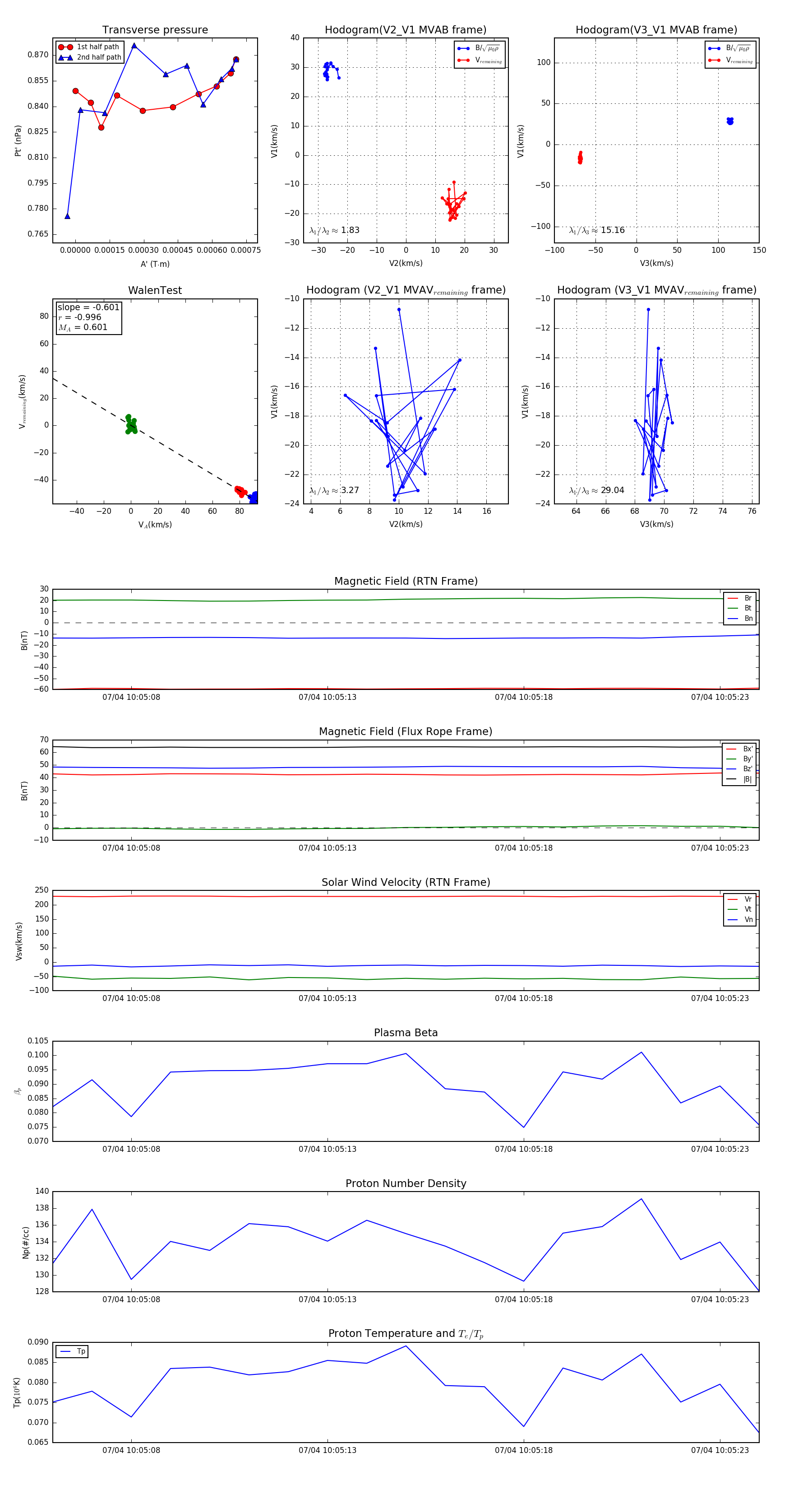
Flux Rope in 2024

Flux Rope Event 2024-07-04 10:05:06 ~ 2024-07-04 10:05:24 (19 seconds)


plot