HOME   LIST
‹–   –›

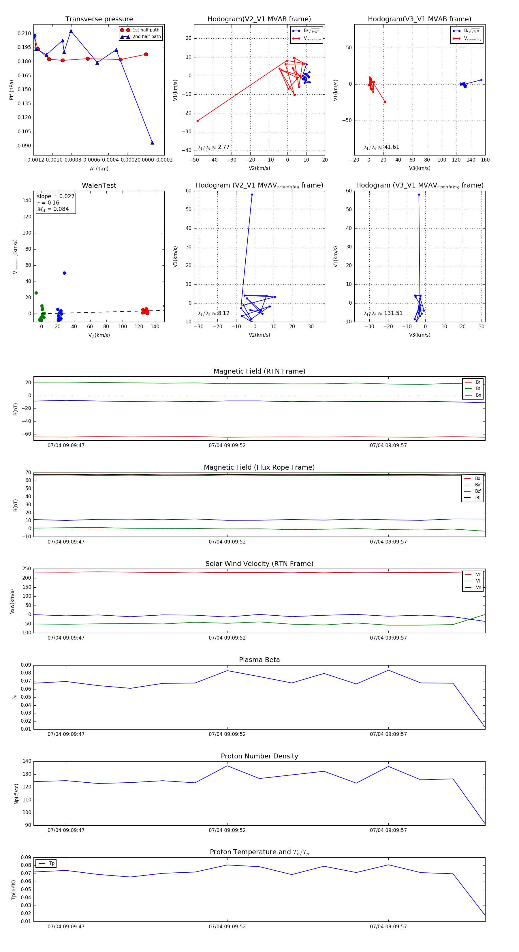
Flux Rope in 2024

Flux Rope Event 2024-07-04 09:09:46 ~ 2024-07-04 09:10:00 (15 seconds)


plot