HOME   LIST
‹–   –›

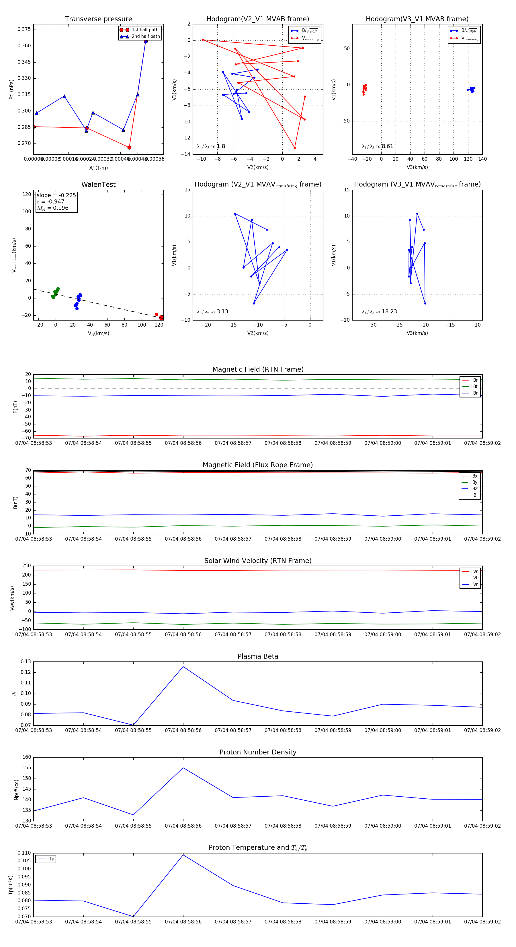
Flux Rope in 2024

Flux Rope Event 2024-07-04 08:58:53 ~ 2024-07-04 08:59:02 (10 seconds)


plot