HOME   LIST
‹–   –›

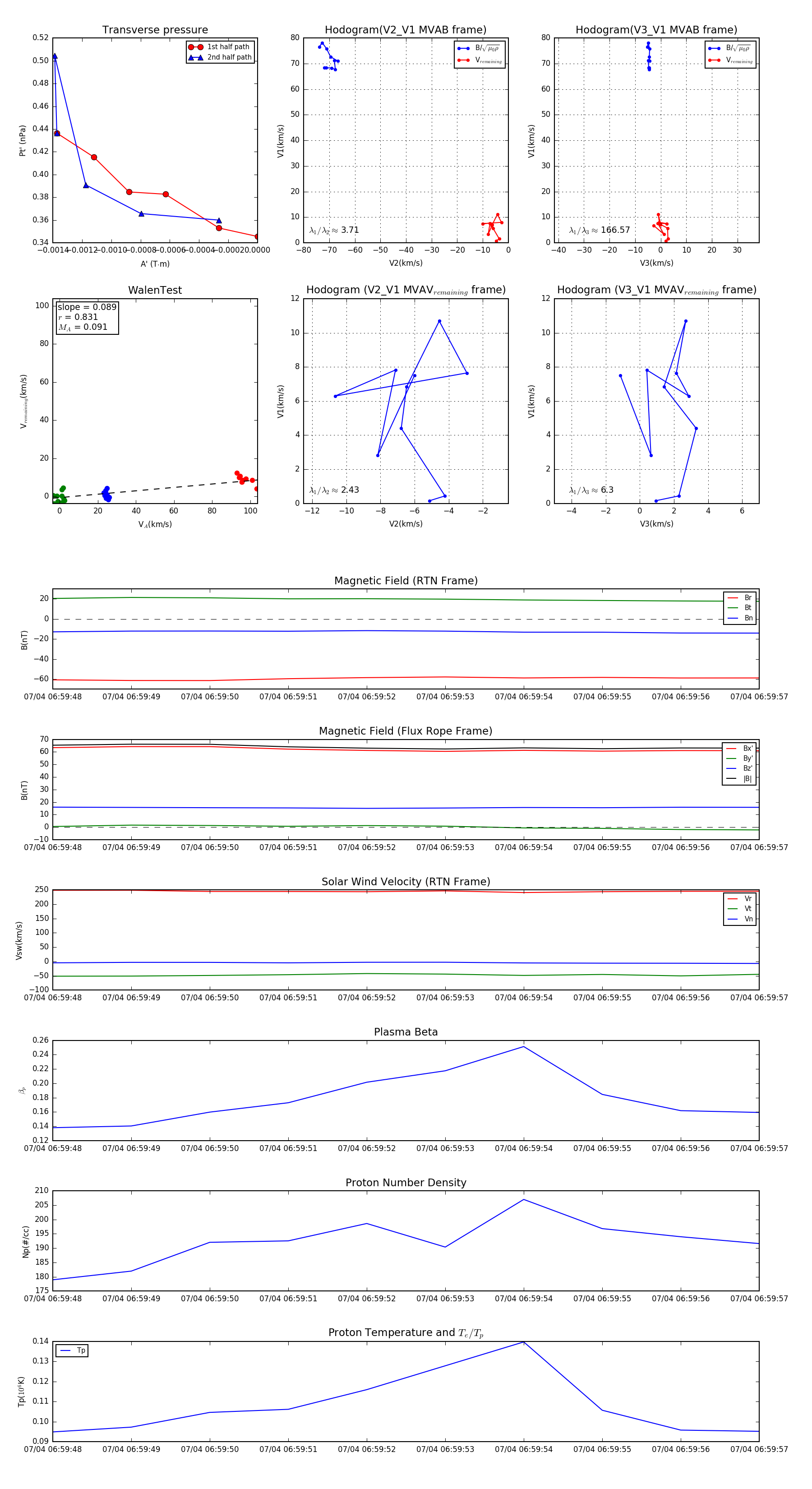
Flux Rope in 2024

Flux Rope Event 2024-07-04 06:59:48 ~ 2024-07-04 06:59:57 (10 seconds)


plot