HOME   LIST
‹–   –›

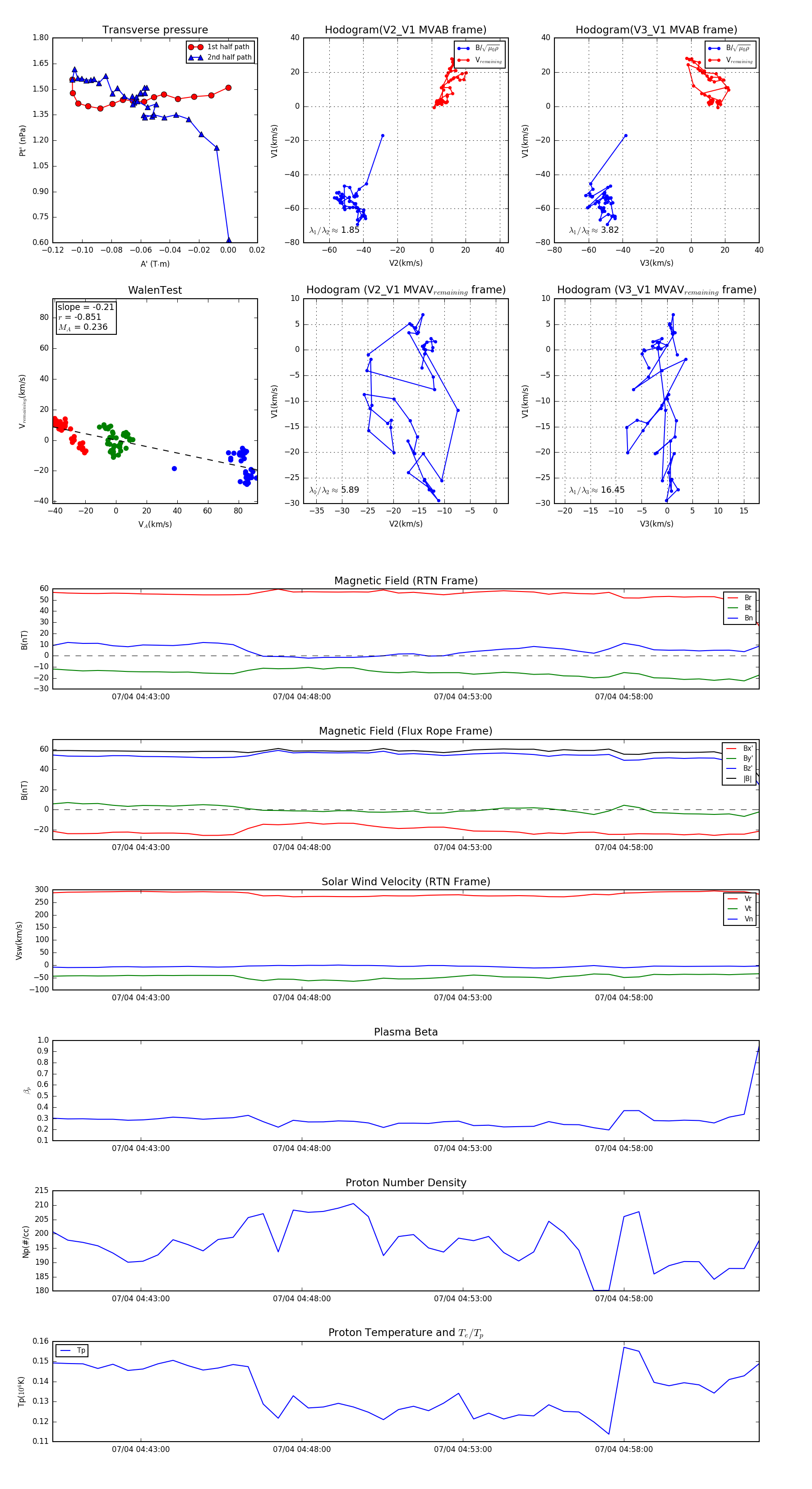
Flux Rope in 2024

Flux Rope Event 2024-07-04 04:40:16 ~ 2024-07-04 05:02:12 (1317 seconds)


plot