HOME   LIST
‹–   –›

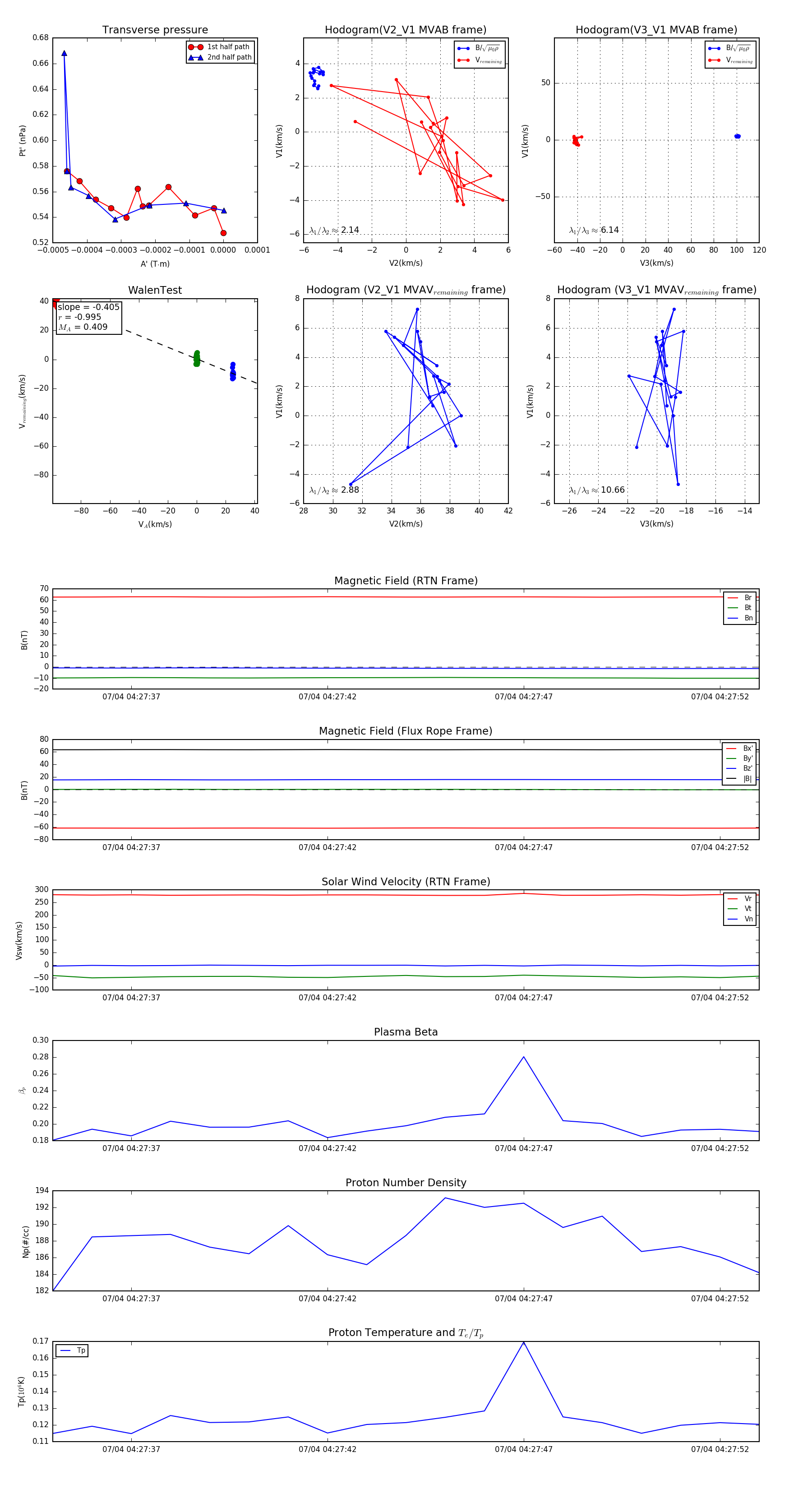
Flux Rope in 2024

Flux Rope Event 2024-07-04 04:27:35 ~ 2024-07-04 04:27:53 (19 seconds)


plot