HOME   LIST
‹–   –›

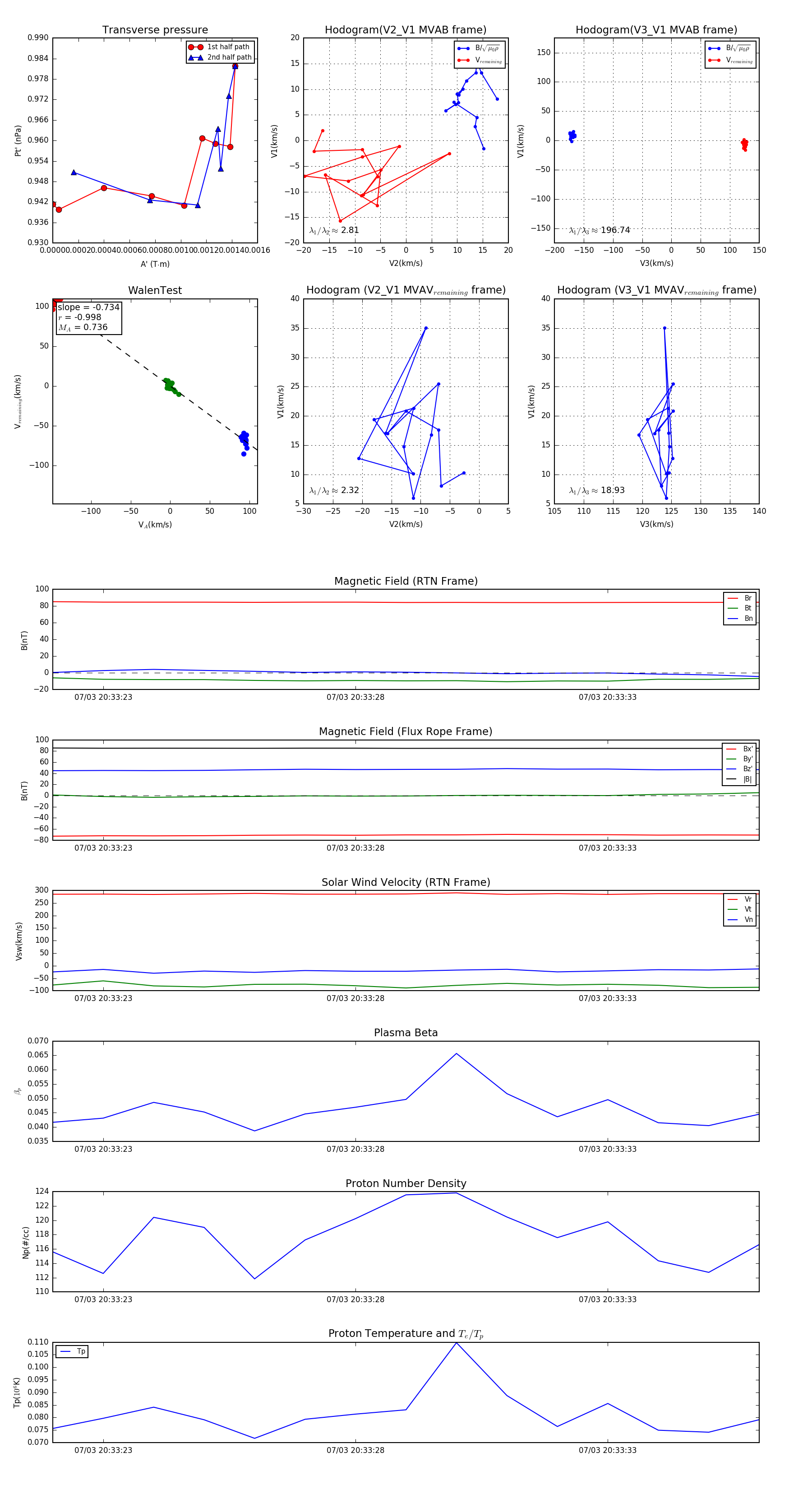
Flux Rope in 2024

Flux Rope Event 2024-07-03 20:33:22 ~ 2024-07-03 20:33:36 (15 seconds)


plot