HOME   LIST
‹–   –›

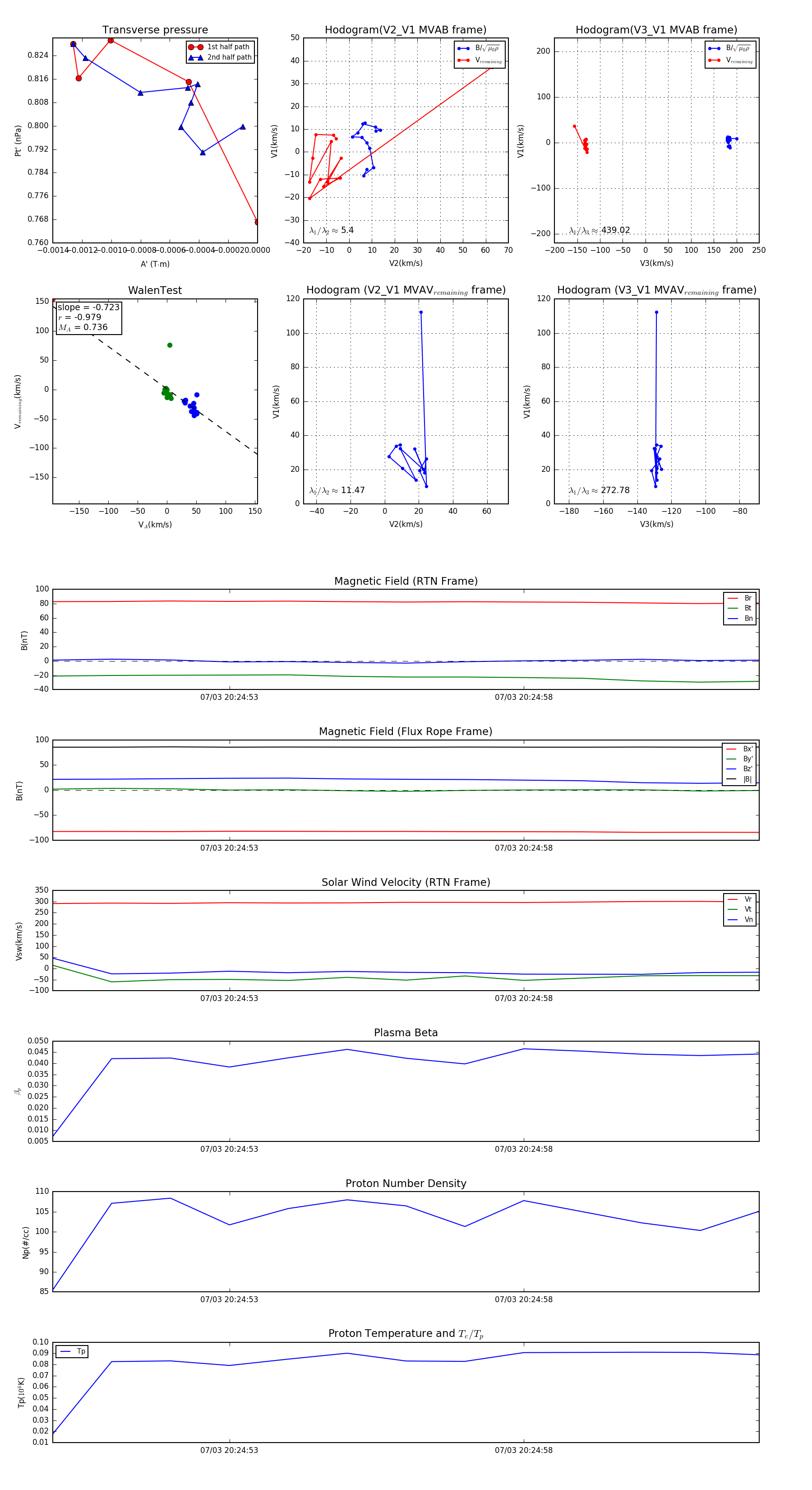
Flux Rope in 2024

Flux Rope Event 2024-07-03 20:24:50 ~ 2024-07-03 20:25:02 (13 seconds)


plot