HOME   LIST
‹–   –›

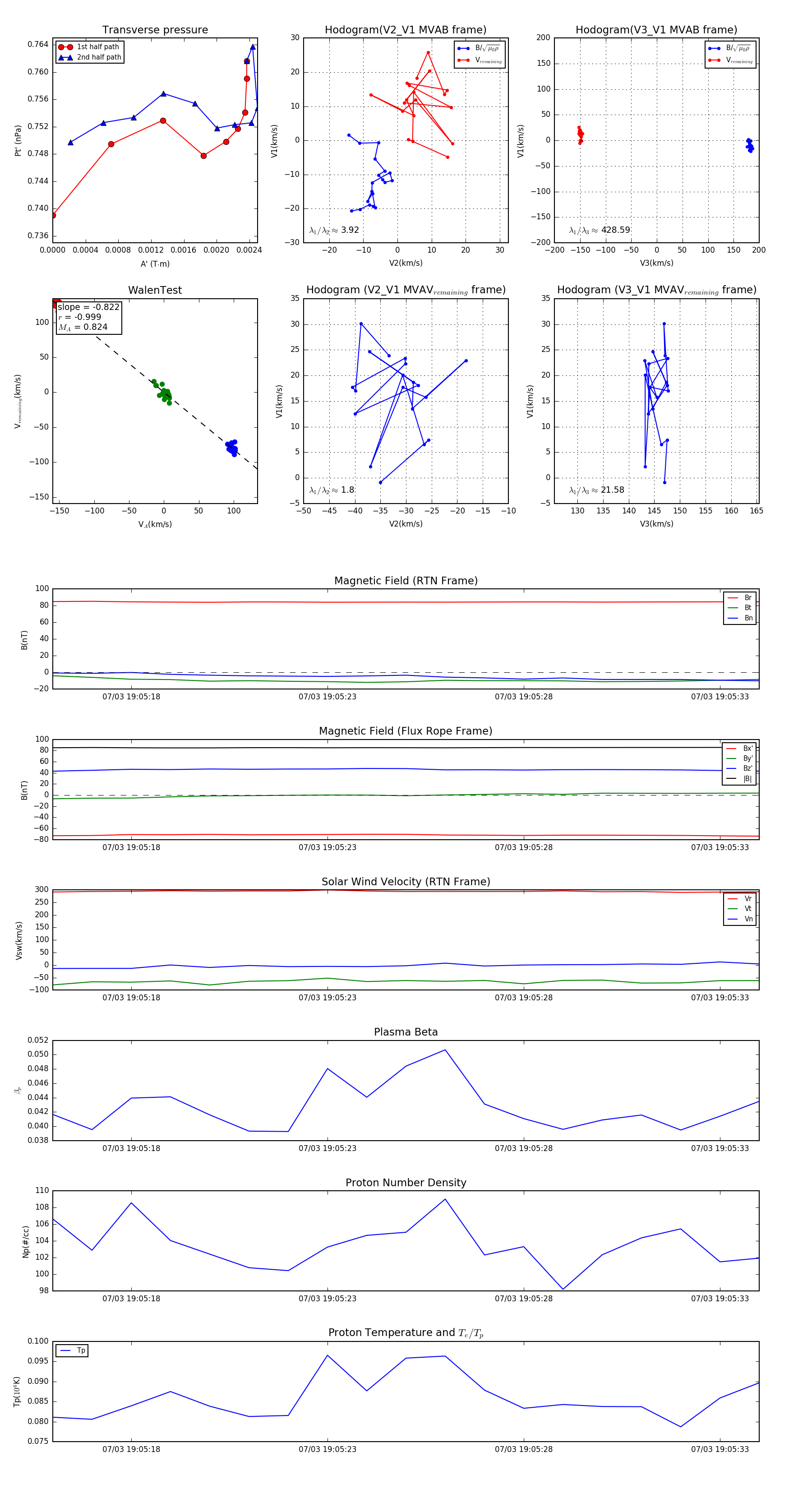
Flux Rope in 2024

Flux Rope Event 2024-07-03 19:05:16 ~ 2024-07-03 19:05:34 (19 seconds)


plot