HOME   LIST
‹–   –›

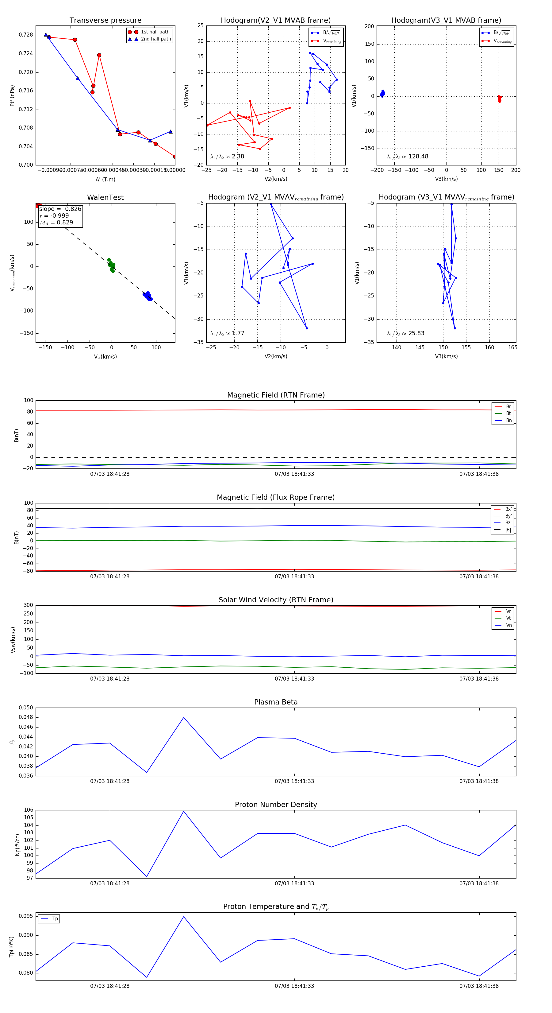
Flux Rope in 2024

Flux Rope Event 2024-07-03 18:41:26 ~ 2024-07-03 18:41:39 (14 seconds)


plot