HOME   LIST
‹–   –›

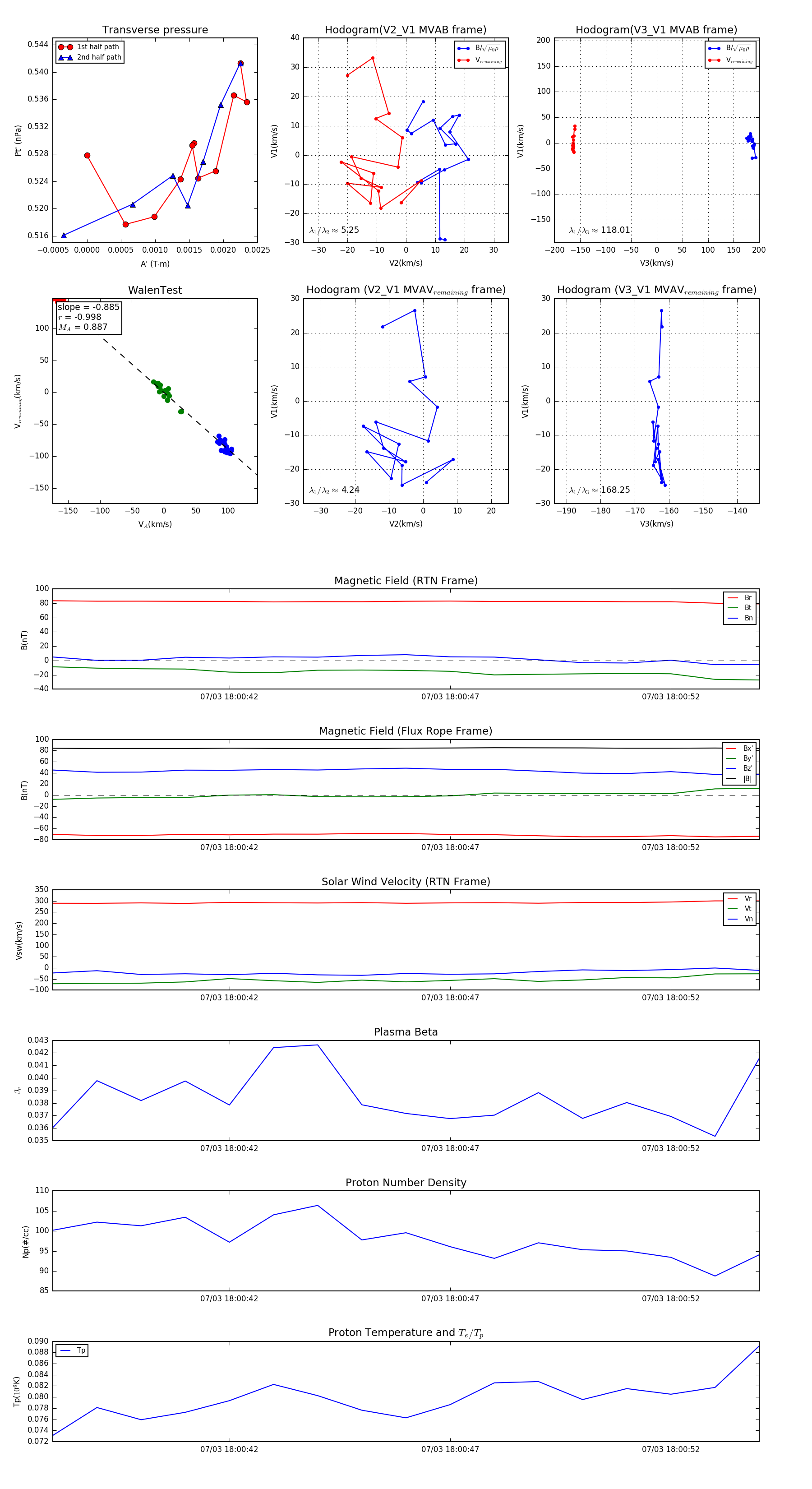
Flux Rope in 2024

Flux Rope Event 2024-07-03 18:00:38 ~ 2024-07-03 18:00:54 (17 seconds)


plot