HOME   LIST
‹–   –›

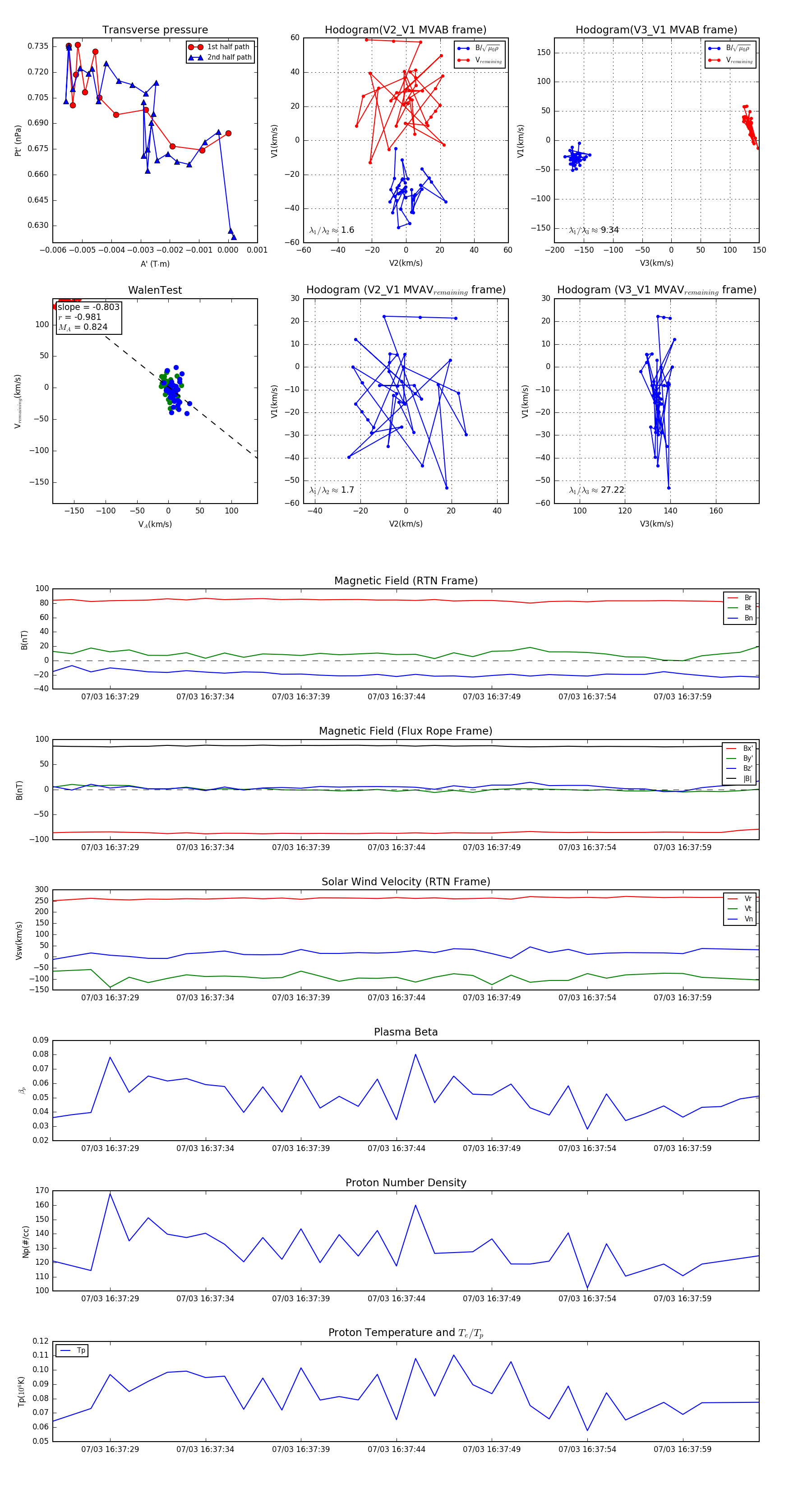
Flux Rope in 2024

Flux Rope Event 2024-07-03 16:37:26 ~ 2024-07-03 16:38:03 (38 seconds)


plot