HOME   LIST
‹–   –›

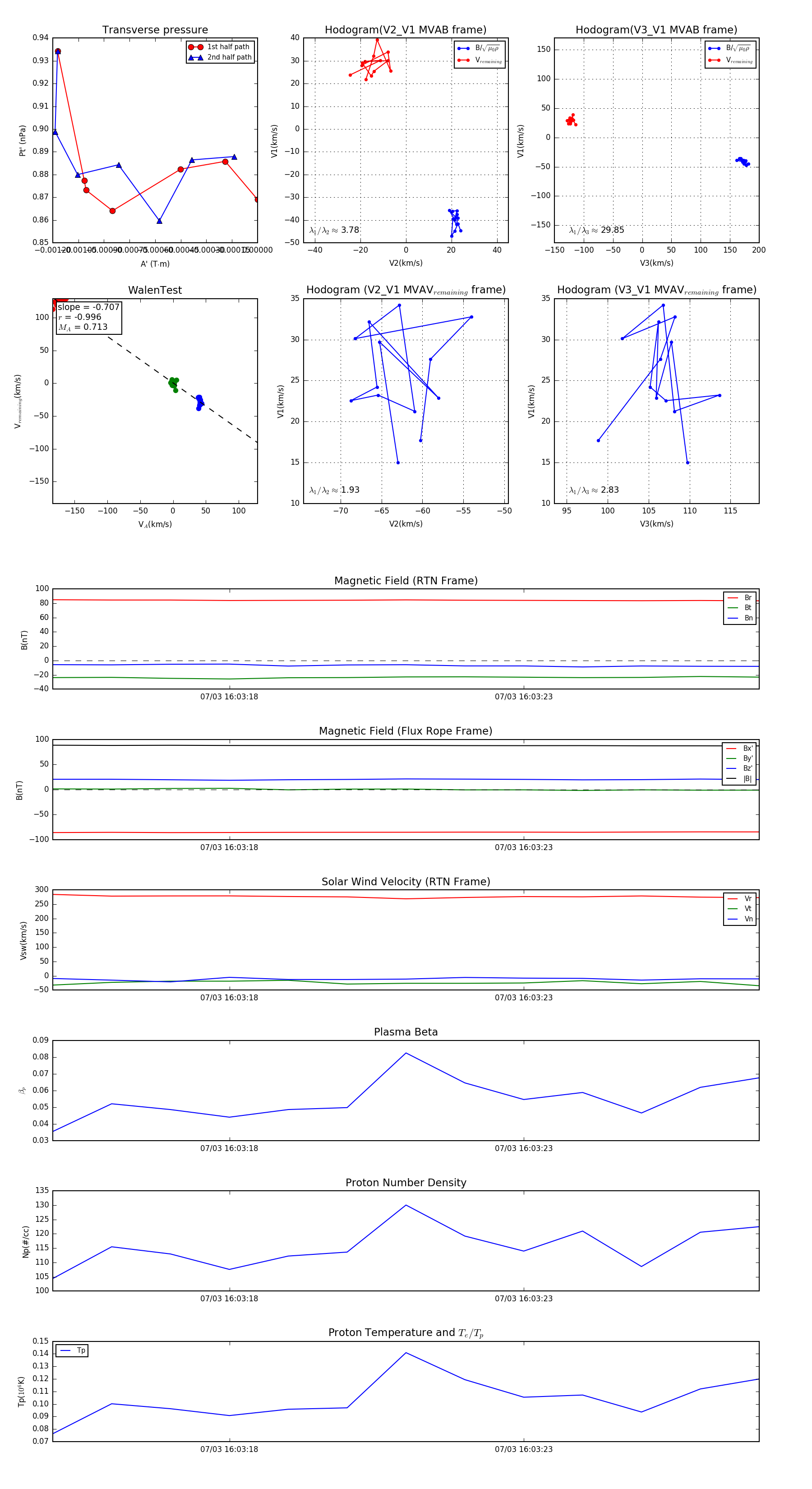
Flux Rope in 2024

Flux Rope Event 2024-07-03 16:03:15 ~ 2024-07-03 16:03:27 (13 seconds)


plot