HOME   LIST
‹–   –›

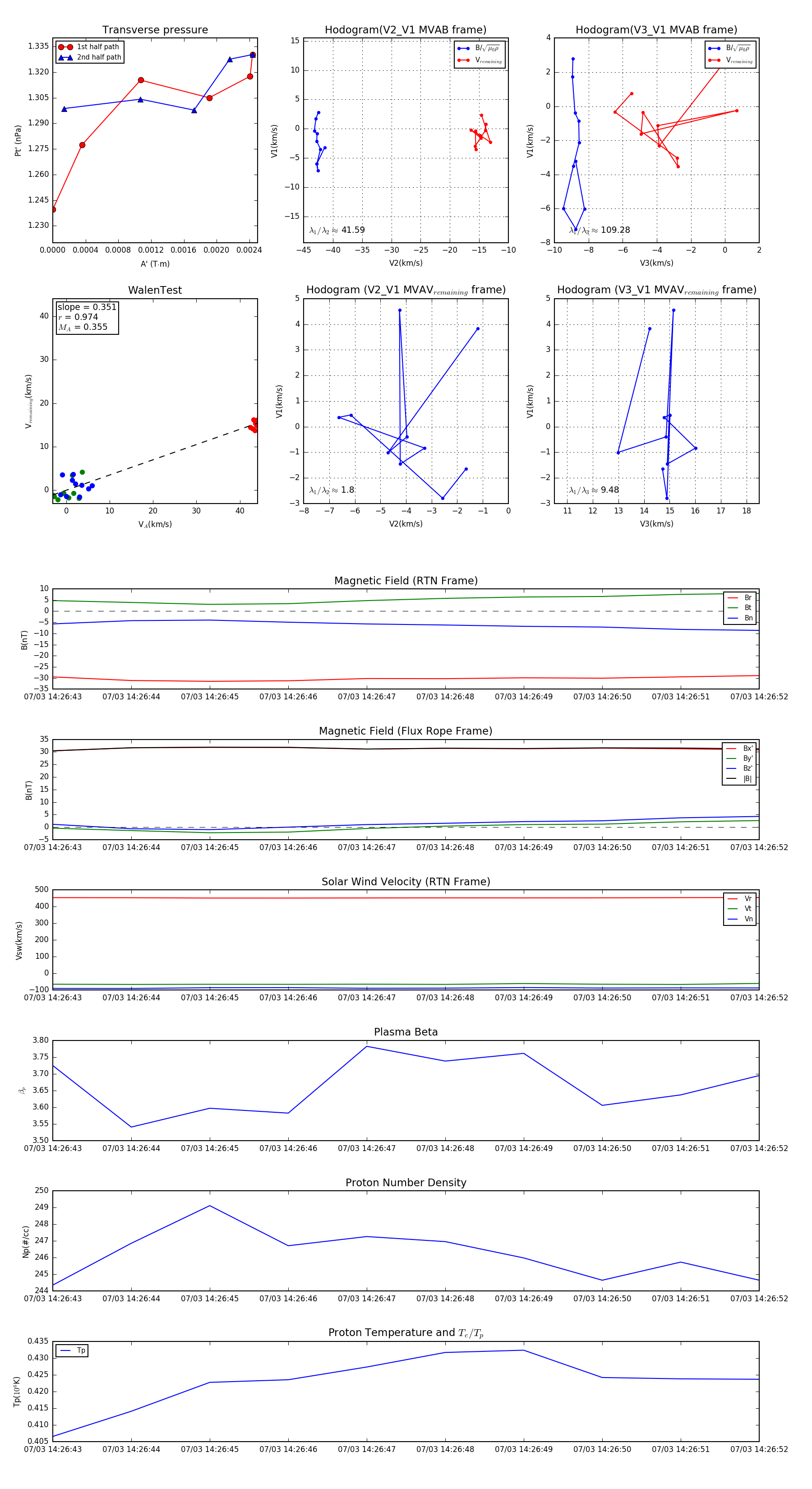
Flux Rope in 2024

Flux Rope Event 2024-07-03 14:26:43 ~ 2024-07-03 14:26:52 (10 seconds)


plot