HOME   LIST
‹–   –›

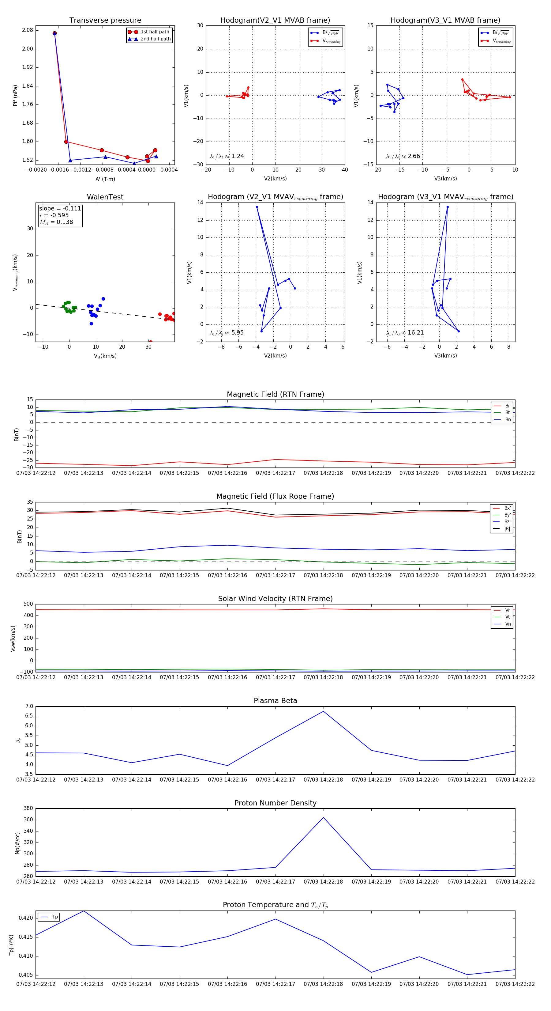
Flux Rope in 2024

Flux Rope Event 2024-07-03 14:22:12 ~ 2024-07-03 14:22:22 (11 seconds)


plot