HOME   LIST
‹–   –›

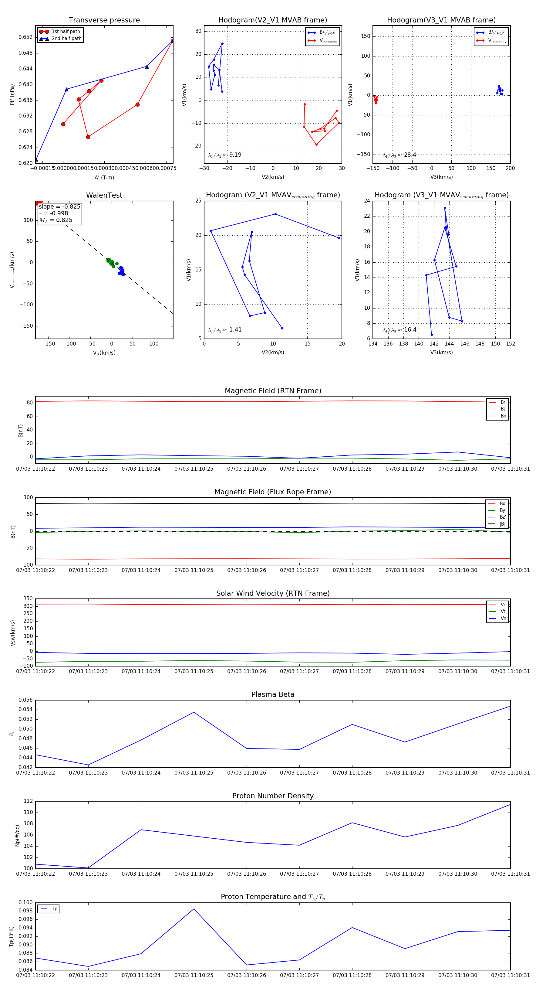
Flux Rope in 2024

Flux Rope Event 2024-07-03 11:10:22 ~ 2024-07-03 11:10:31 (10 seconds)


plot