HOME   LIST
‹–   –›

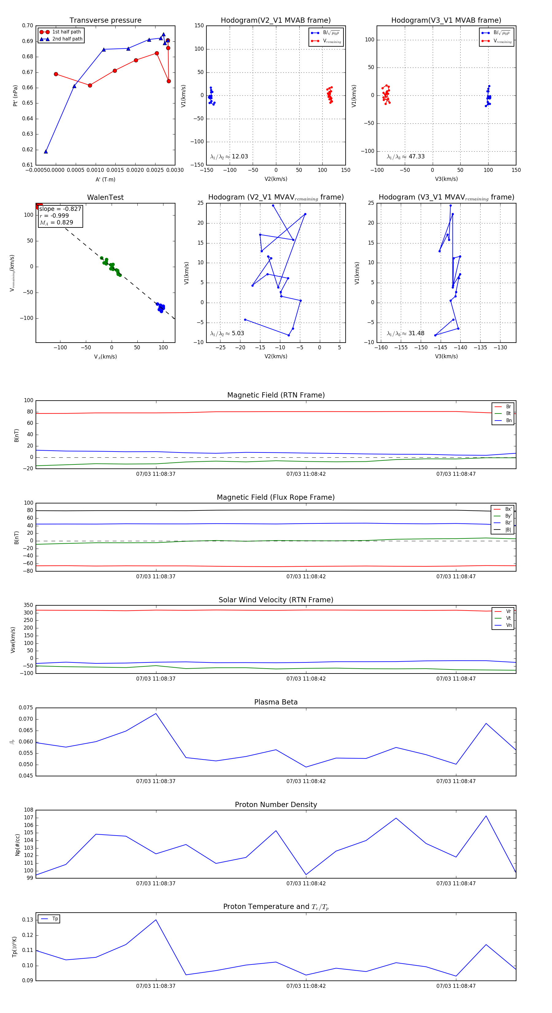
Flux Rope in 2024

Flux Rope Event 2024-07-03 11:08:33 ~ 2024-07-03 11:08:49 (17 seconds)


plot