HOME   LIST
‹–   –›

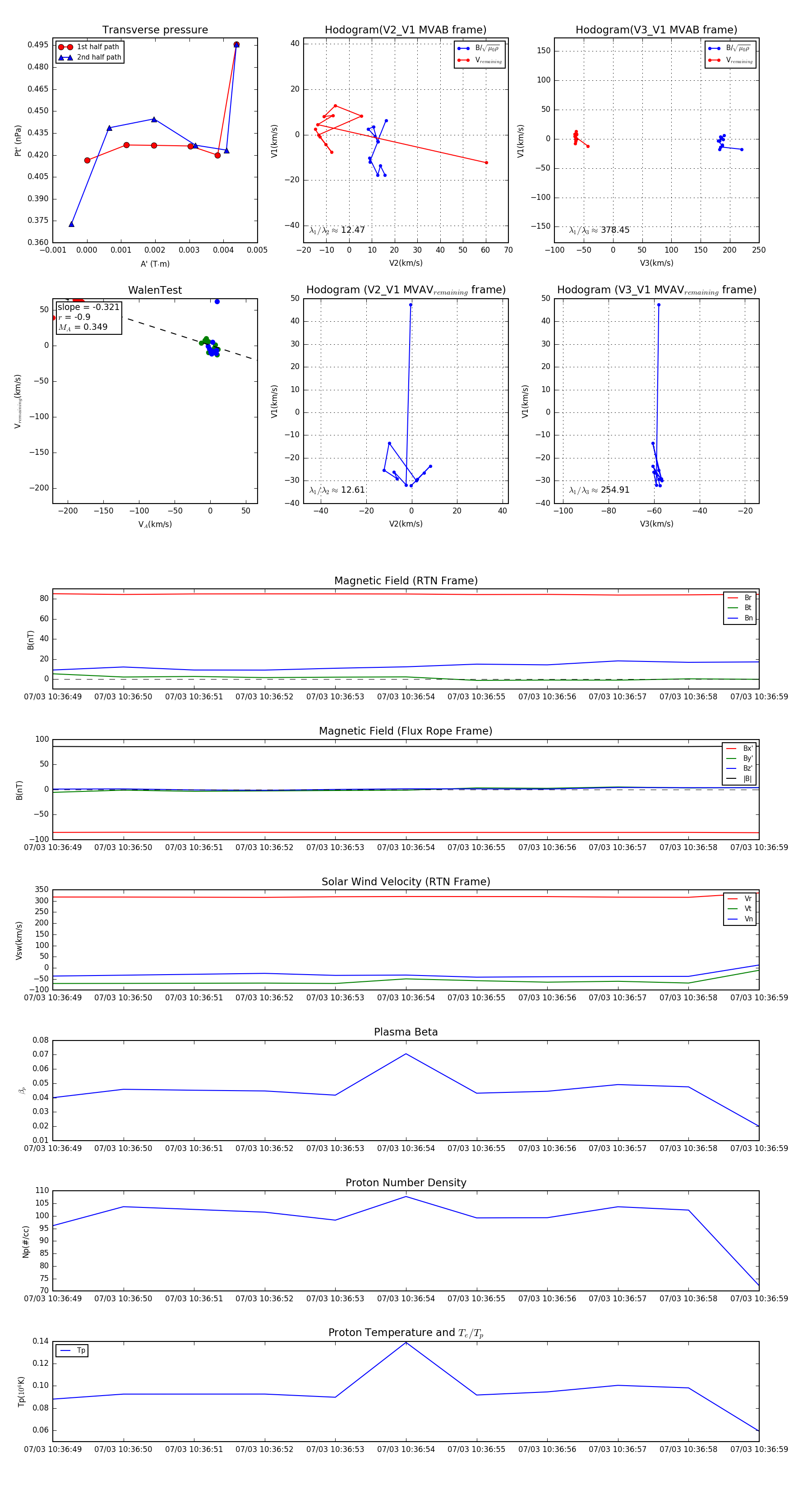
Flux Rope in 2024

Flux Rope Event 2024-07-03 10:36:49 ~ 2024-07-03 10:36:59 (11 seconds)


plot