HOME   LIST
‹–   –›

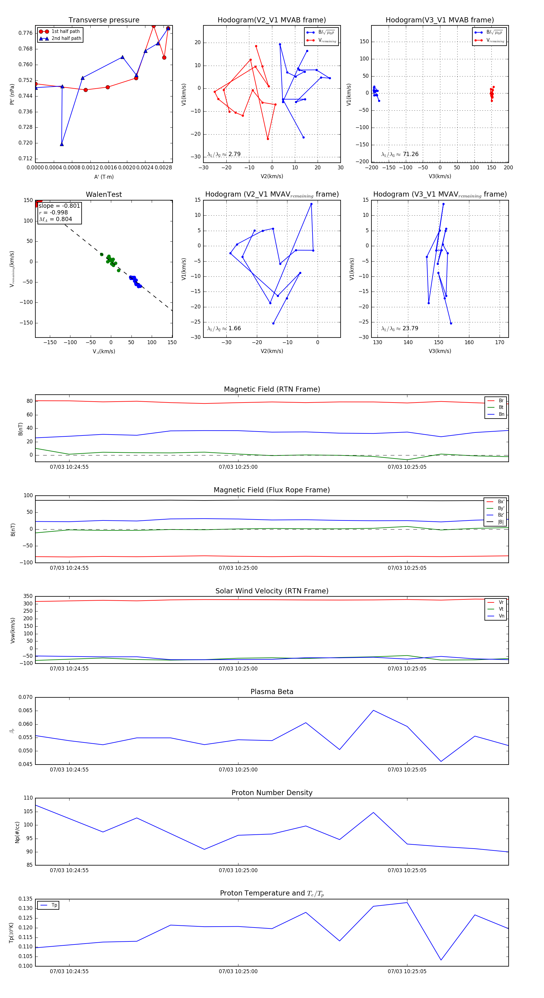
Flux Rope in 2024

Flux Rope Event 2024-07-03 10:24:54 ~ 2024-07-03 10:25:08 (15 seconds)


plot