HOME   LIST
‹–   –›

Flux Rope in 2024

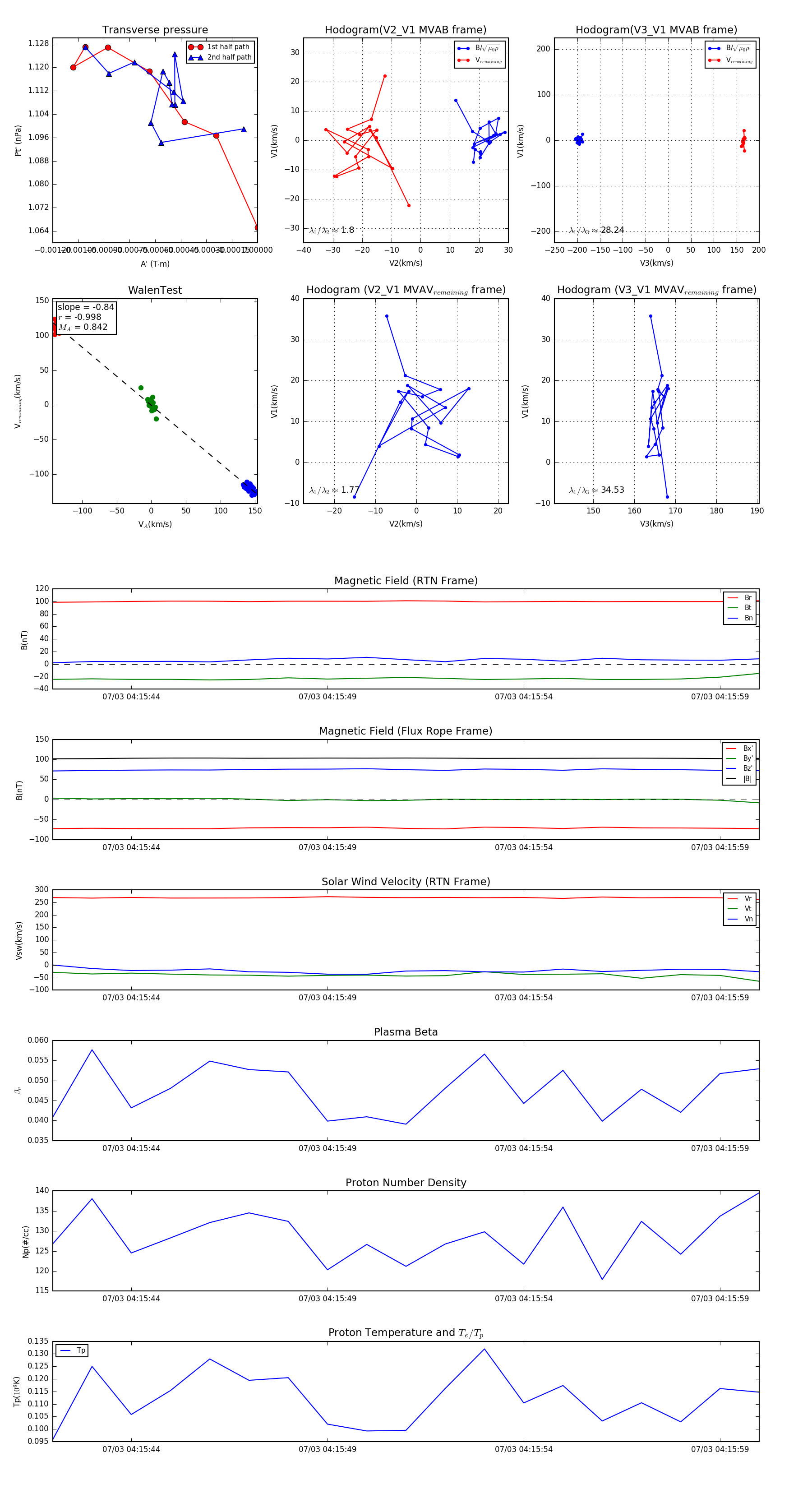
Flux Rope Event 2024-07-03 04:15:42 ~ 2024-07-03 04:16:00 (19 seconds)


plot