HOME   LIST
‹–   –›

Flux Rope in 2024

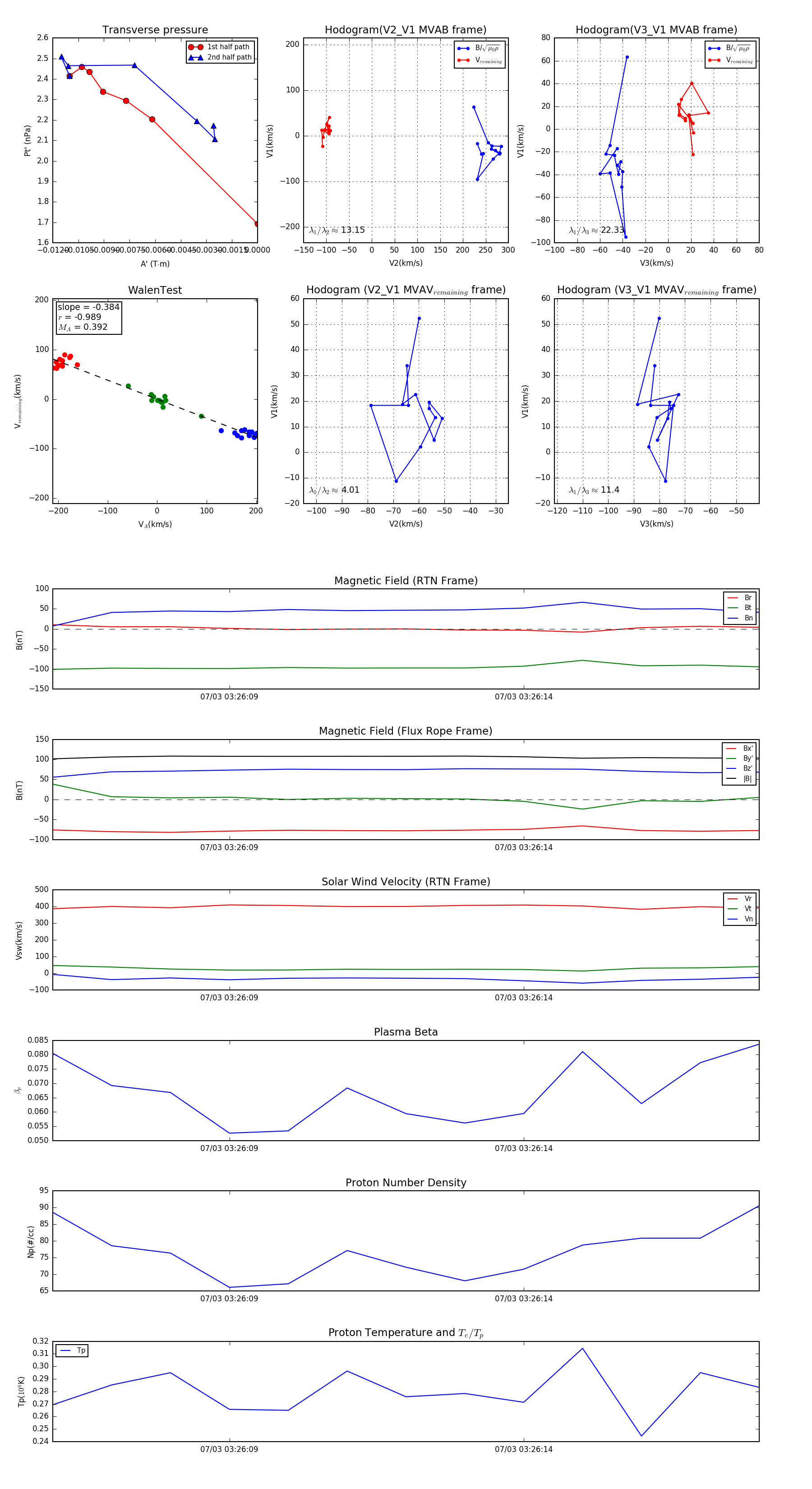
Flux Rope Event 2024-07-03 03:26:06 ~ 2024-07-03 03:26:18 (13 seconds)


plot