HOME   LIST
‹–   –›

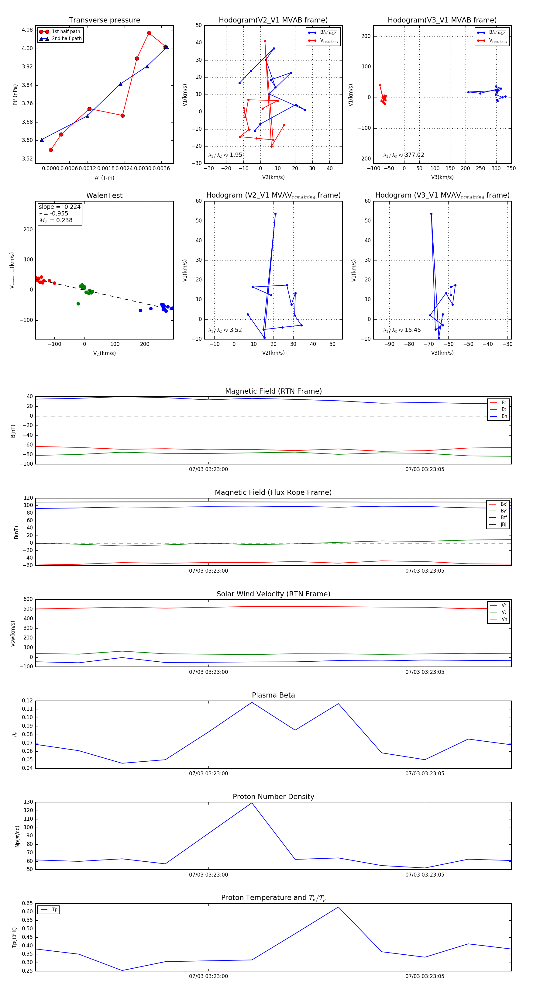
Flux Rope in 2024

Flux Rope Event 2024-07-03 03:22:56 ~ 2024-07-03 03:23:07 (12 seconds)


plot