HOME   LIST
‹–   –›

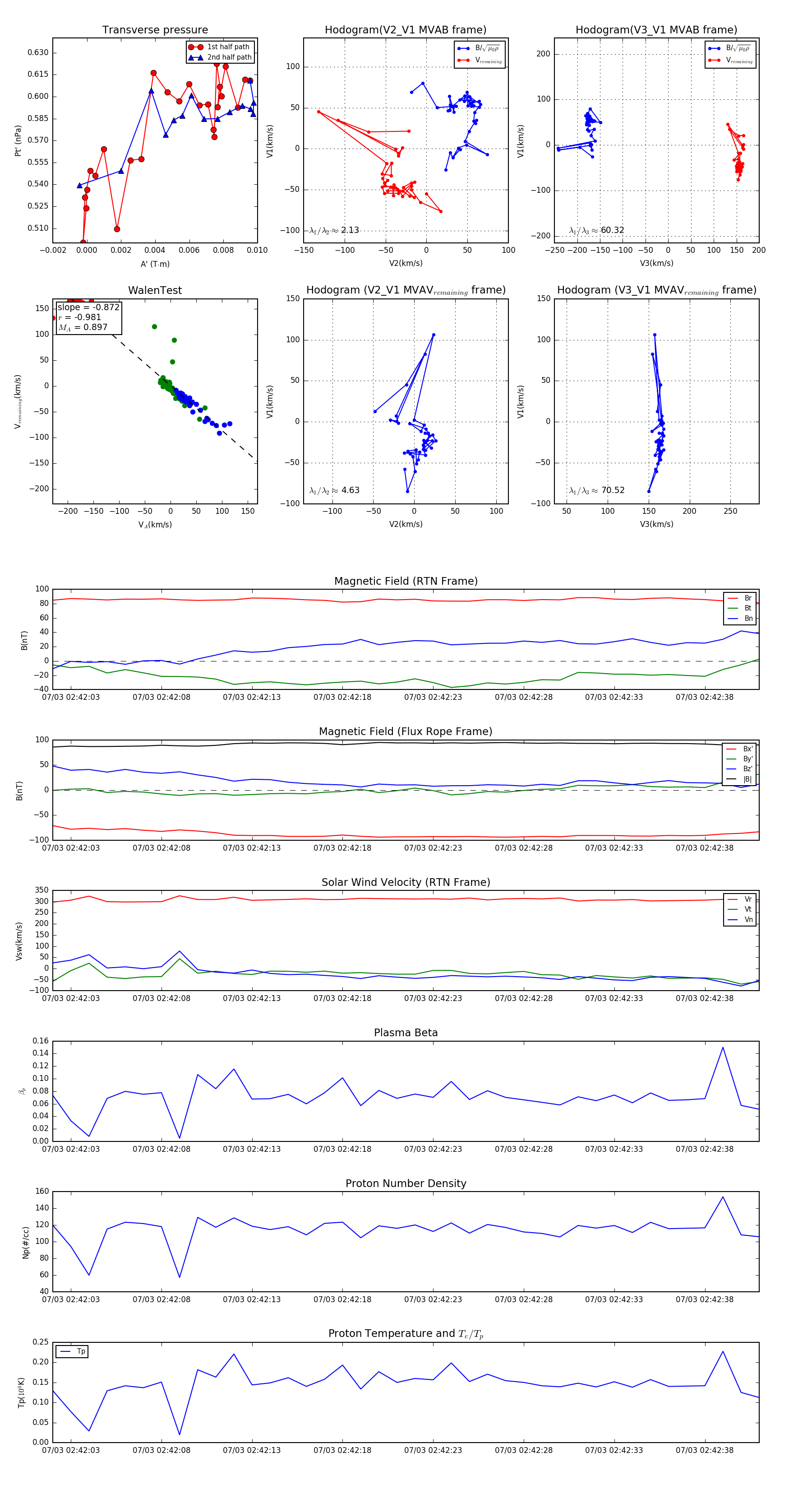
Flux Rope in 2024

Flux Rope Event 2024-07-03 02:42:02 ~ 2024-07-03 02:42:41 (40 seconds)


plot