HOME   LIST
‹–   –›

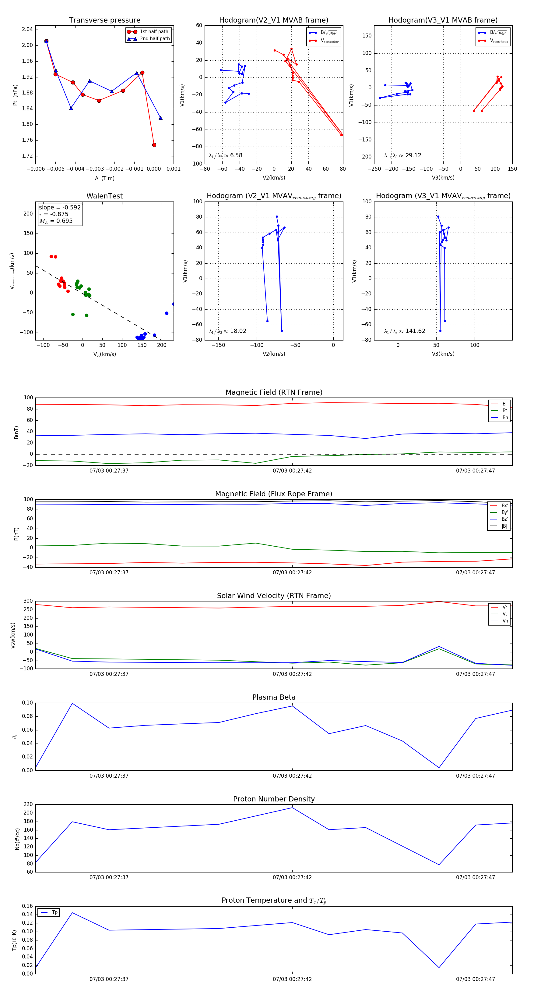
Flux Rope in 2024

Flux Rope Event 2024-07-03 00:27:35 ~ 2024-07-03 00:27:48 (14 seconds)


plot