HOME   LIST
‹–   –›

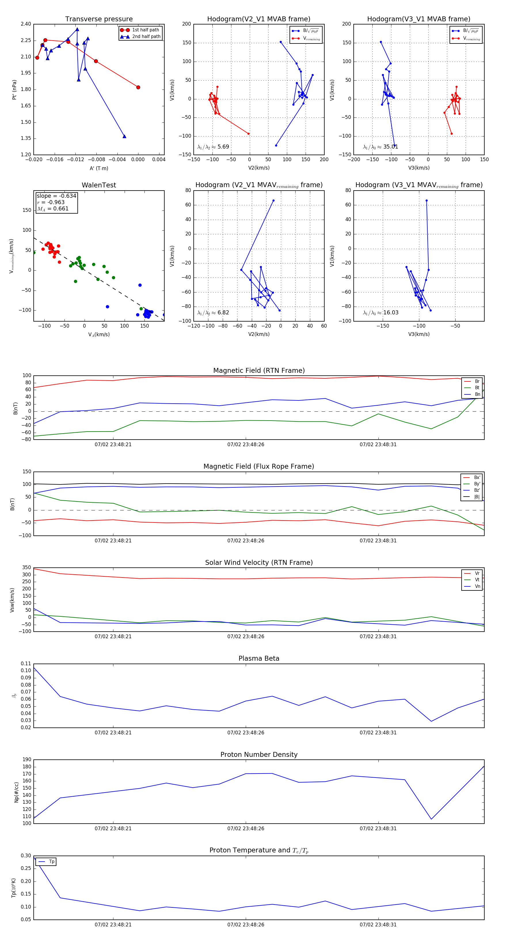
Flux Rope in 2024

Flux Rope Event 2024-07-02 23:48:18 ~ 2024-07-02 23:48:35 (18 seconds)


plot