HOME   LIST
‹–   –›

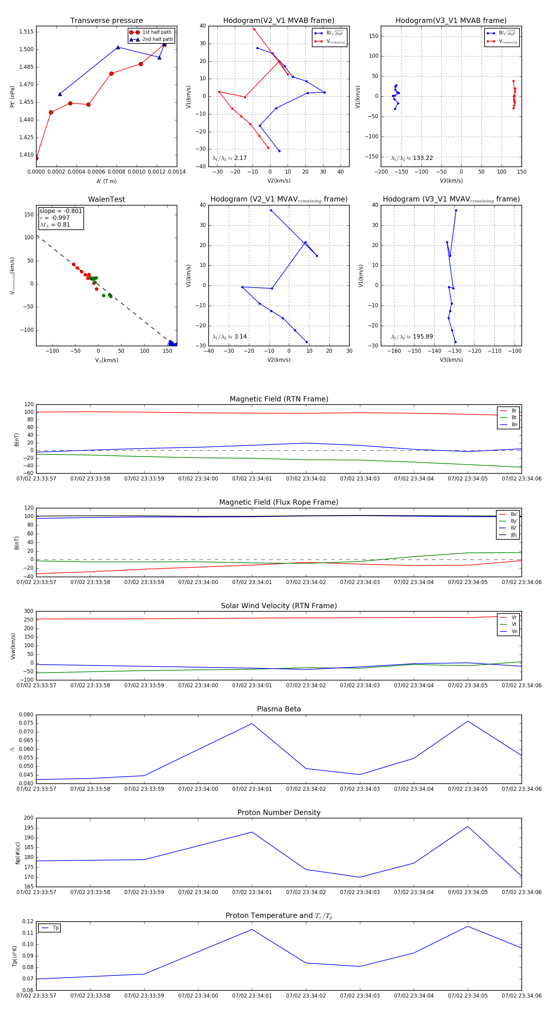
Flux Rope in 2024

Flux Rope Event 2024-07-02 23:33:57 ~ 2024-07-02 23:34:06 (10 seconds)


plot