HOME   LIST
‹–   –›

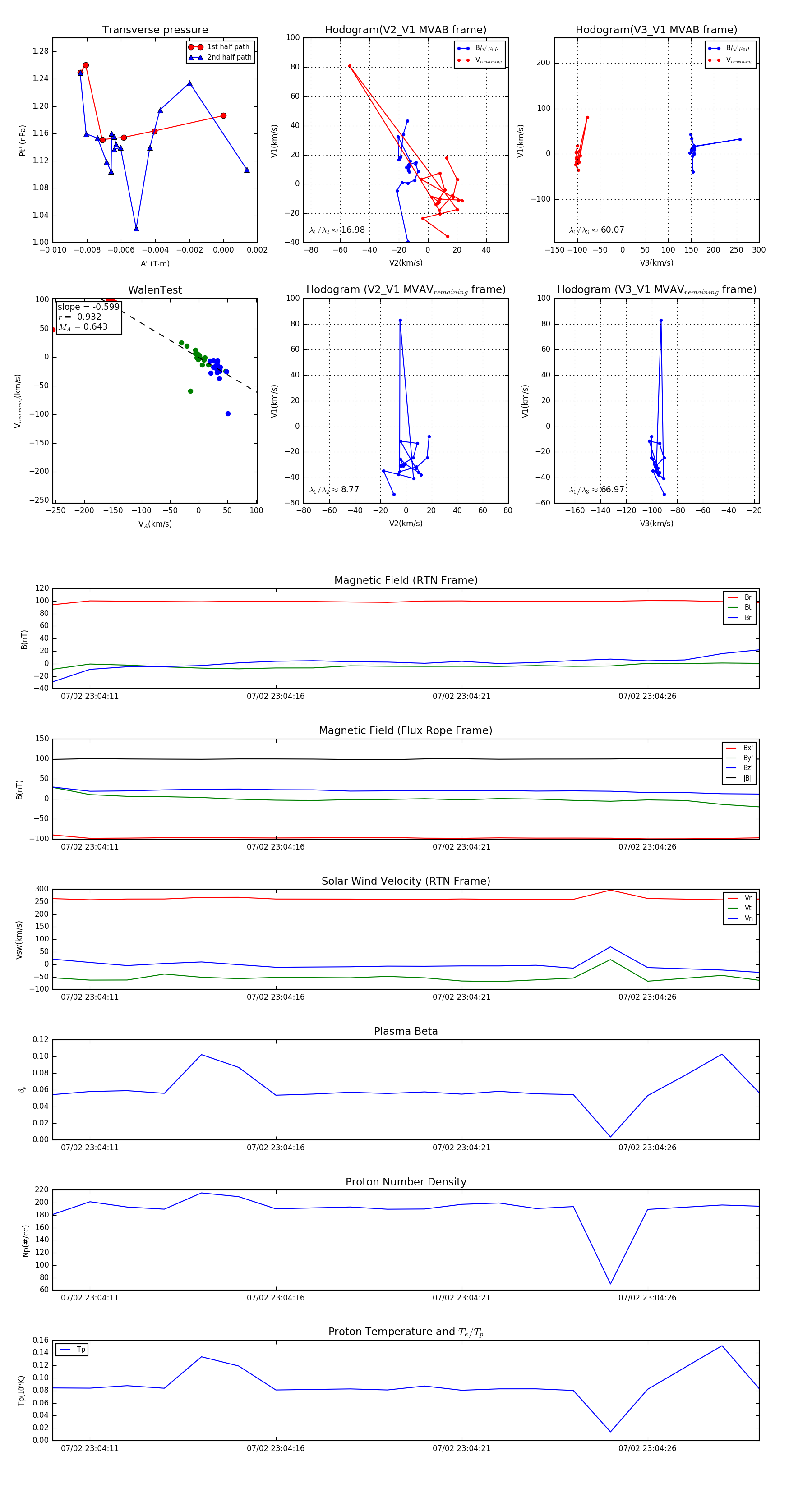
Flux Rope in 2024

Flux Rope Event 2024-07-02 23:04:10 ~ 2024-07-02 23:04:29 (20 seconds)


plot