HOME   LIST
‹–   –›

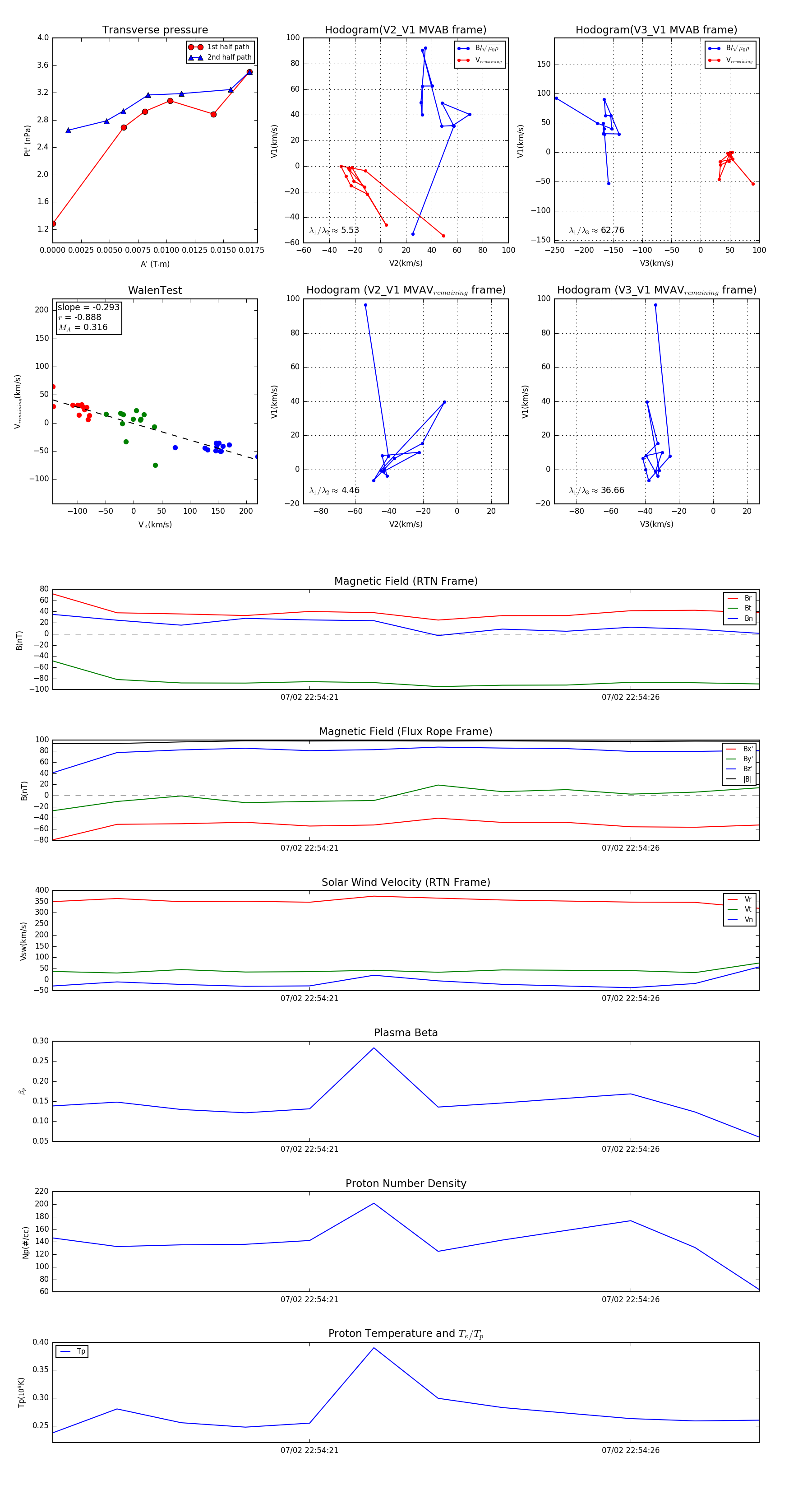
Flux Rope in 2024

Flux Rope Event 2024-07-02 22:54:17 ~ 2024-07-02 22:54:28 (12 seconds)


plot