HOME   LIST
‹–   –›

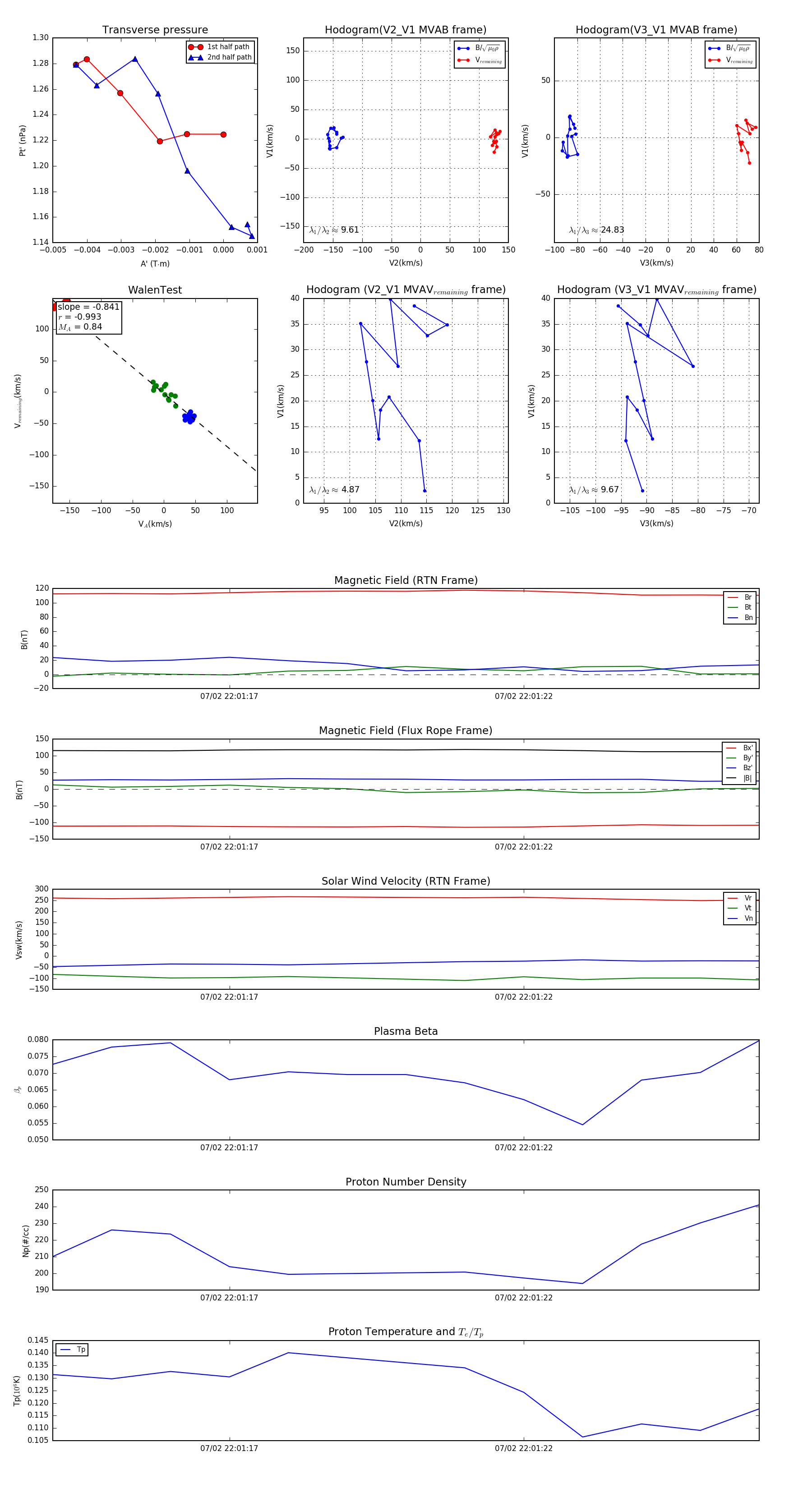
Flux Rope in 2024

Flux Rope Event 2024-07-02 22:01:14 ~ 2024-07-02 22:01:26 (13 seconds)


plot