HOME   LIST
‹–   –›

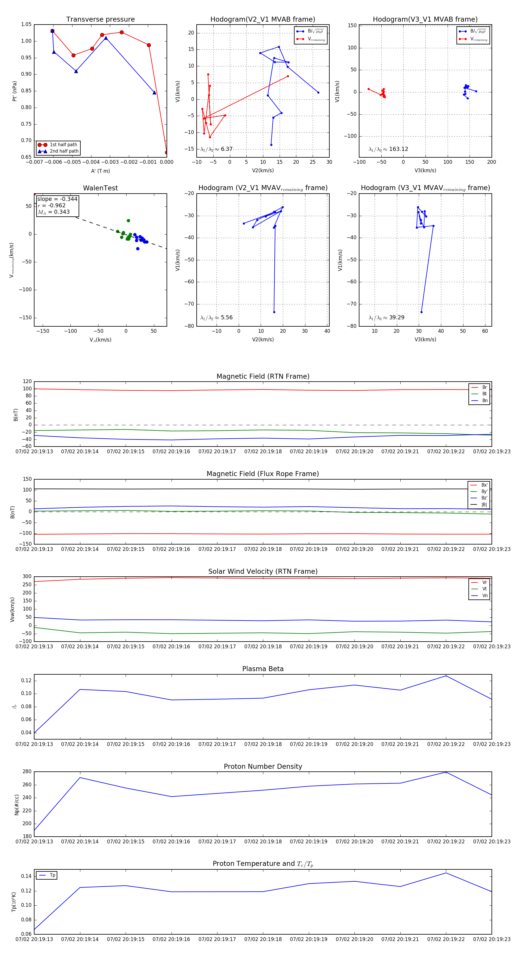
Flux Rope in 2024

Flux Rope Event 2024-07-02 20:19:13 ~ 2024-07-02 20:19:23 (11 seconds)


plot