HOME   LIST
‹–   –›

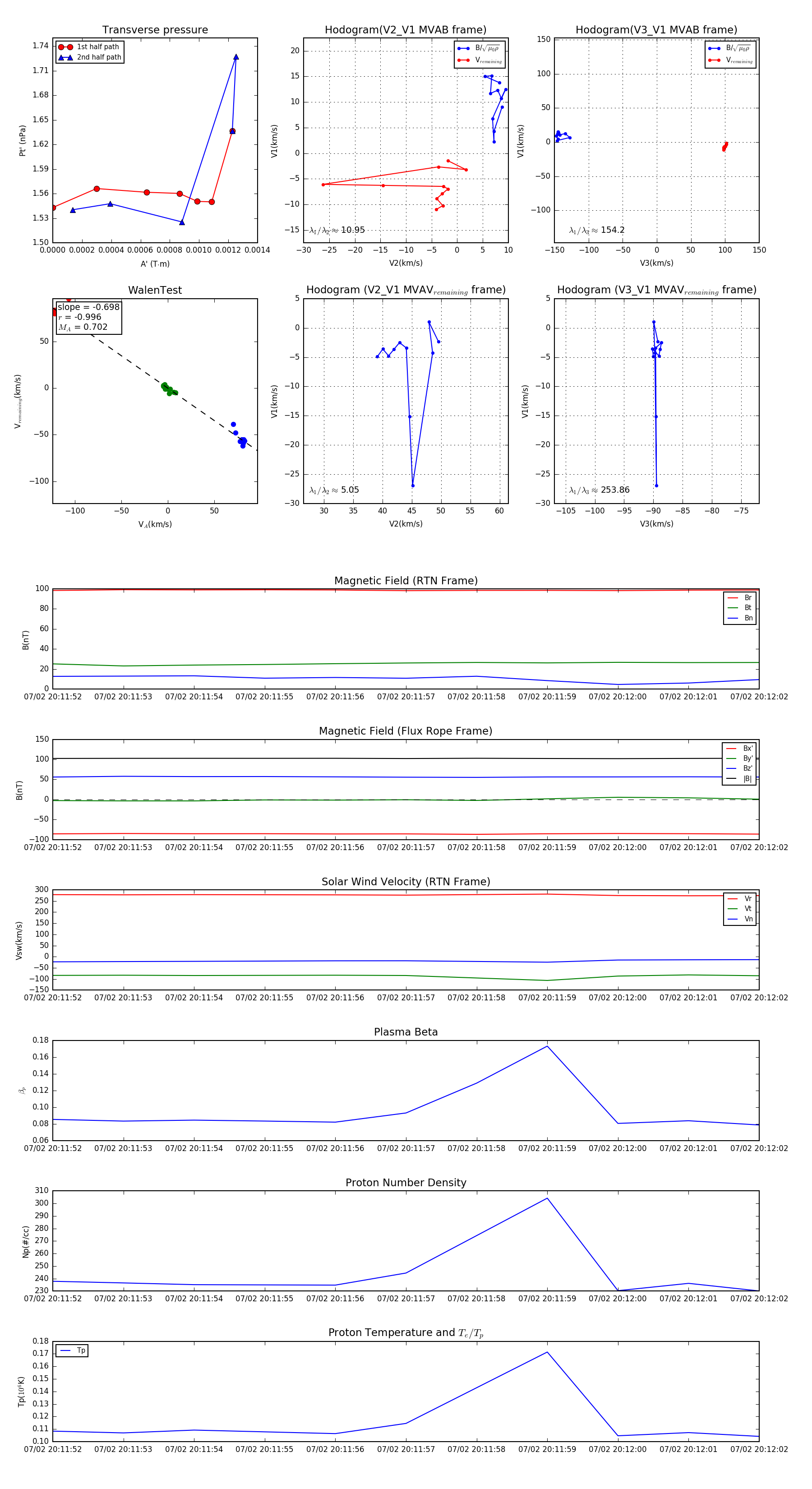
Flux Rope in 2024

Flux Rope Event 2024-07-02 20:11:52 ~ 2024-07-02 20:12:02 (11 seconds)


plot