HOME   LIST
‹–   –›

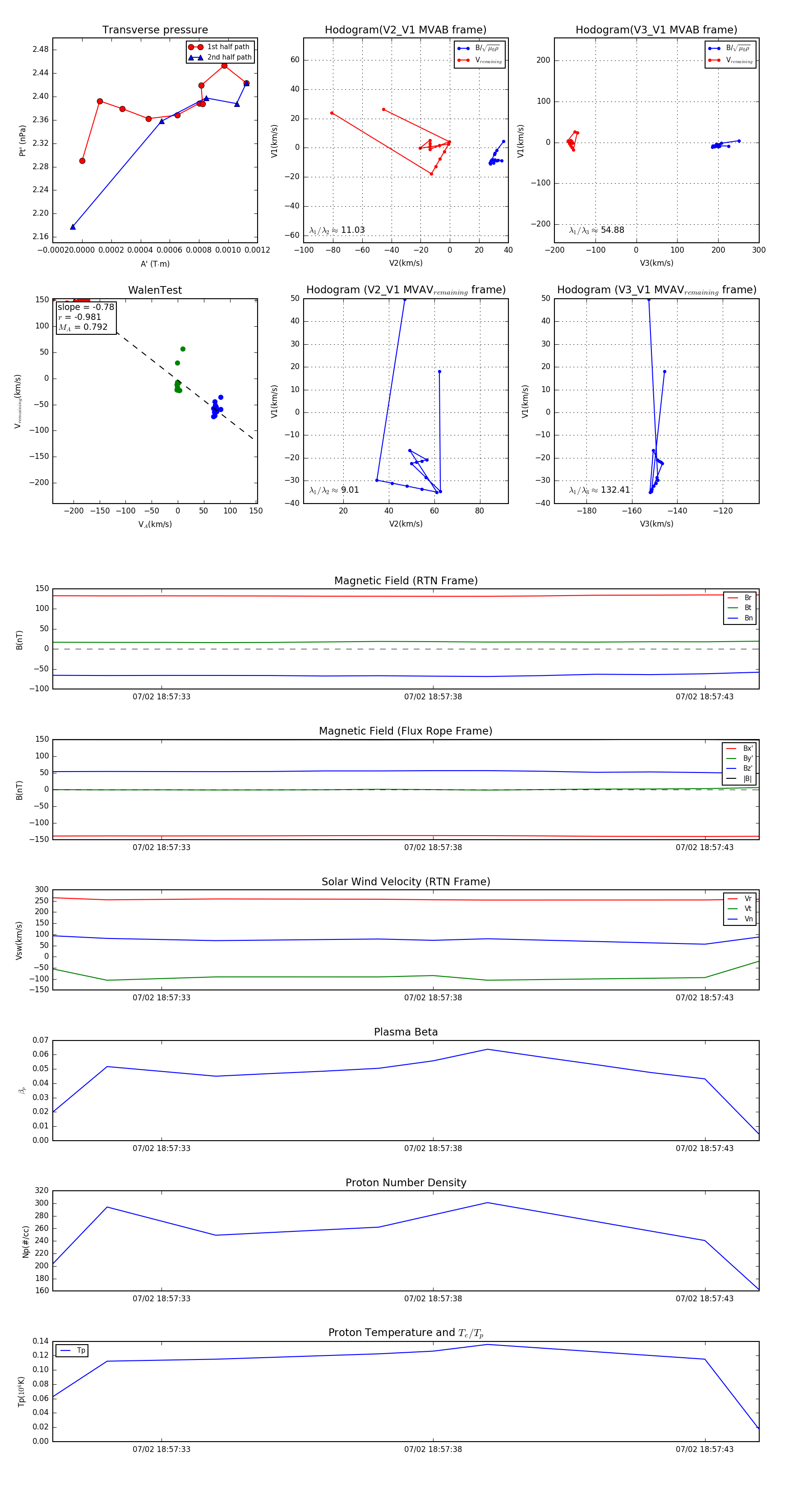
Flux Rope in 2024

Flux Rope Event 2024-07-02 18:57:31 ~ 2024-07-02 18:57:44 (14 seconds)


plot