HOME   LIST
‹–   –›

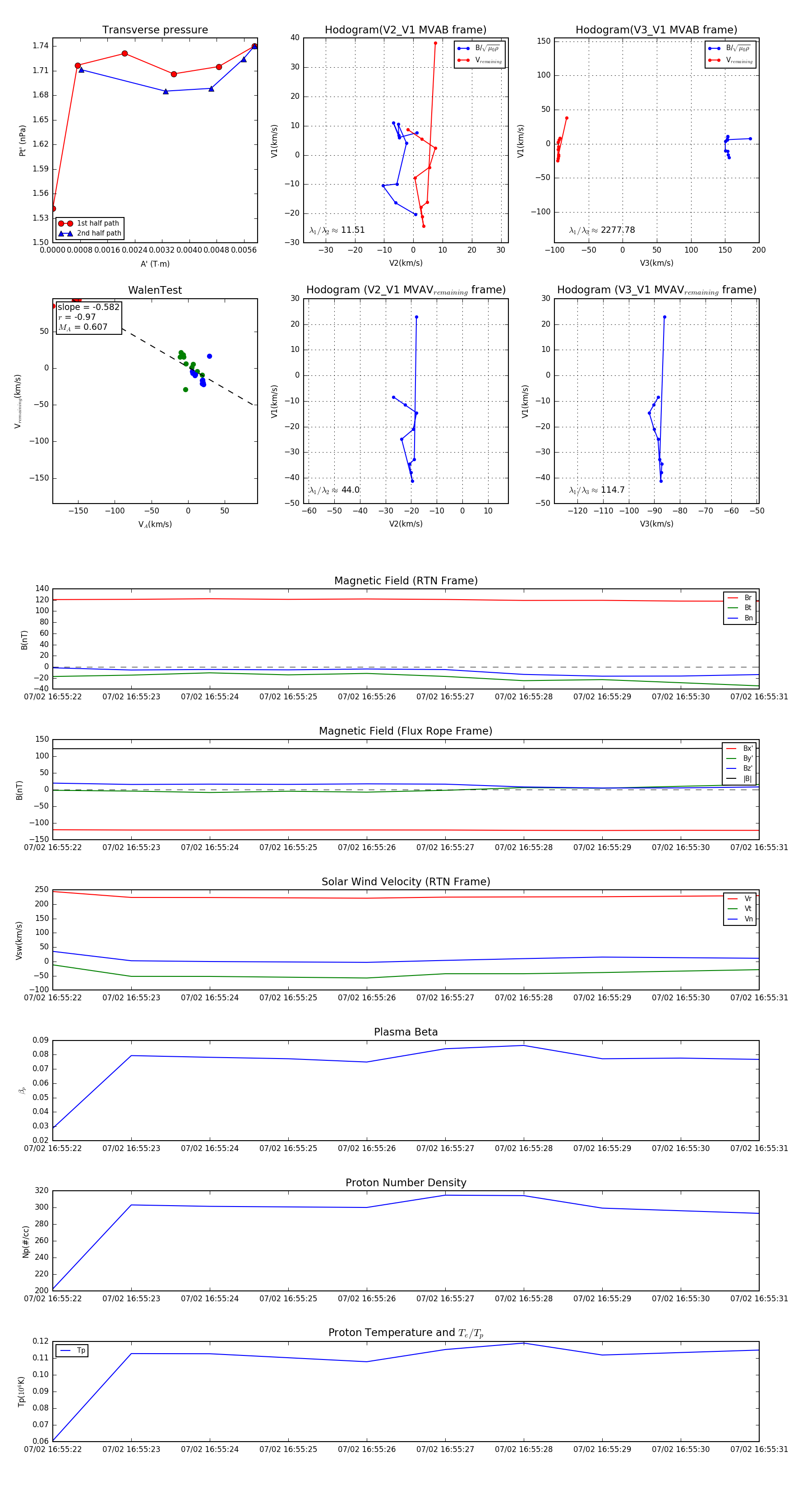
Flux Rope in 2024

Flux Rope Event 2024-07-02 16:55:22 ~ 2024-07-02 16:55:31 (10 seconds)


plot