HOME   LIST
‹–   –›

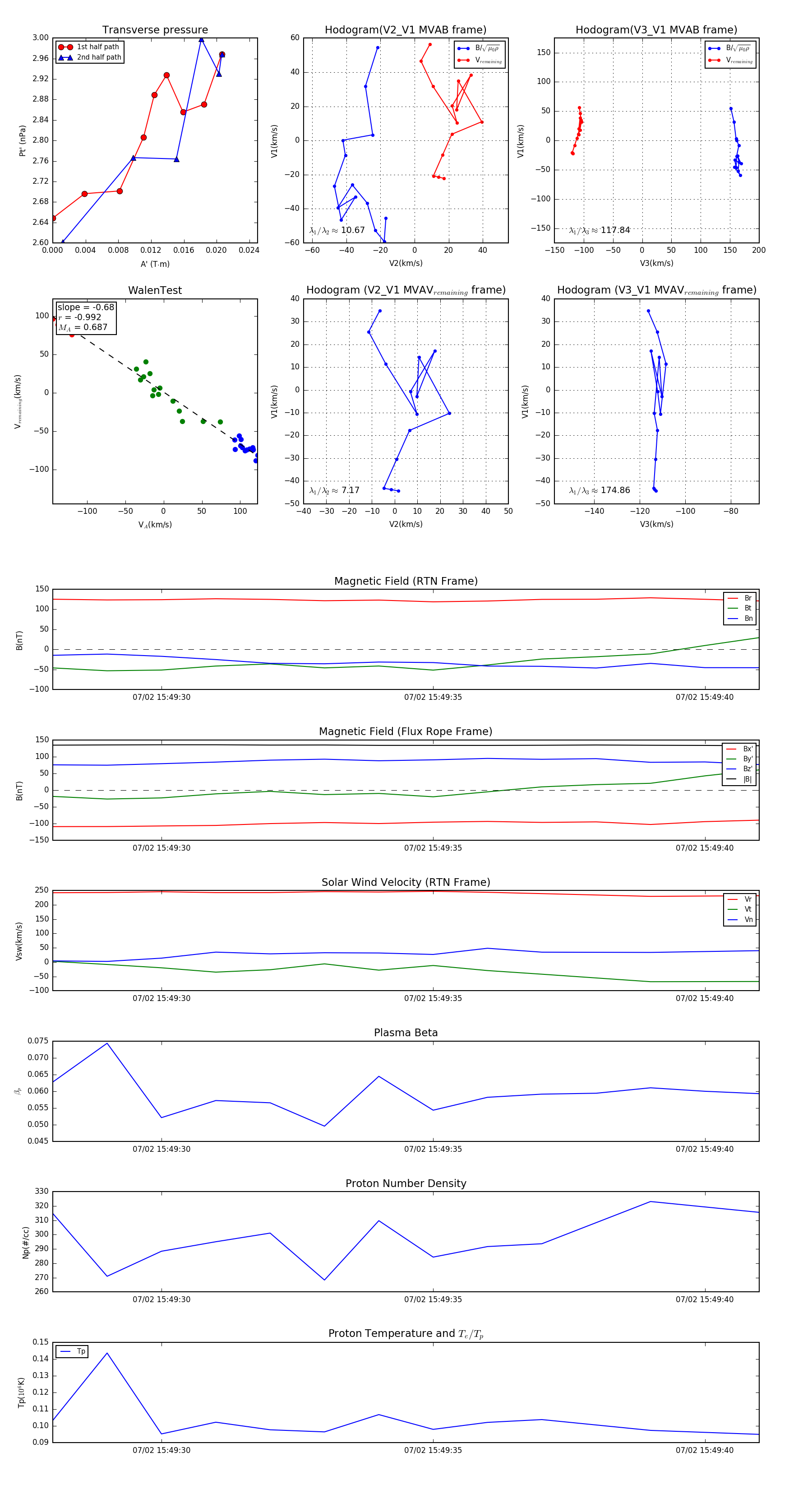
Flux Rope in 2024

Flux Rope Event 2024-07-02 15:49:28 ~ 2024-07-02 15:49:41 (14 seconds)


plot