HOME   LIST
‹–   –›

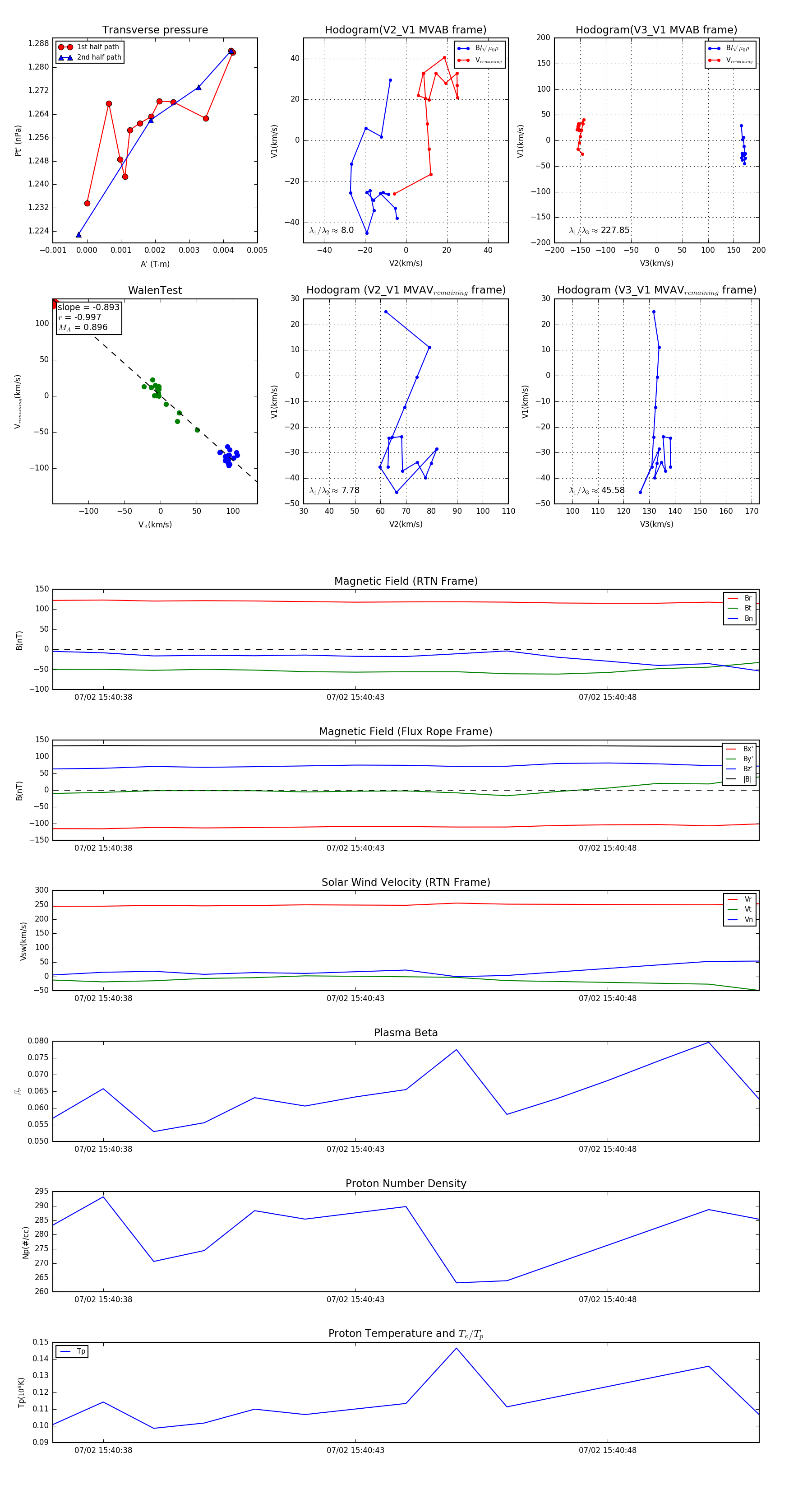
Flux Rope in 2024

Flux Rope Event 2024-07-02 15:40:37 ~ 2024-07-02 15:40:51 (15 seconds)


plot