HOME   LIST
‹–   –›

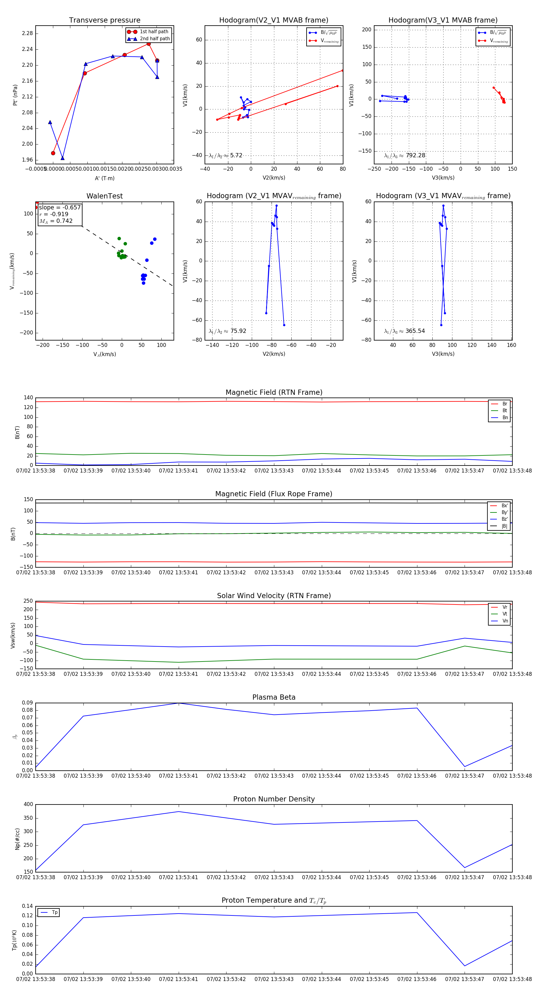
Flux Rope in 2024

Flux Rope Event 2024-07-02 13:53:38 ~ 2024-07-02 13:53:48 (11 seconds)


plot