HOME   LIST
‹–   –›

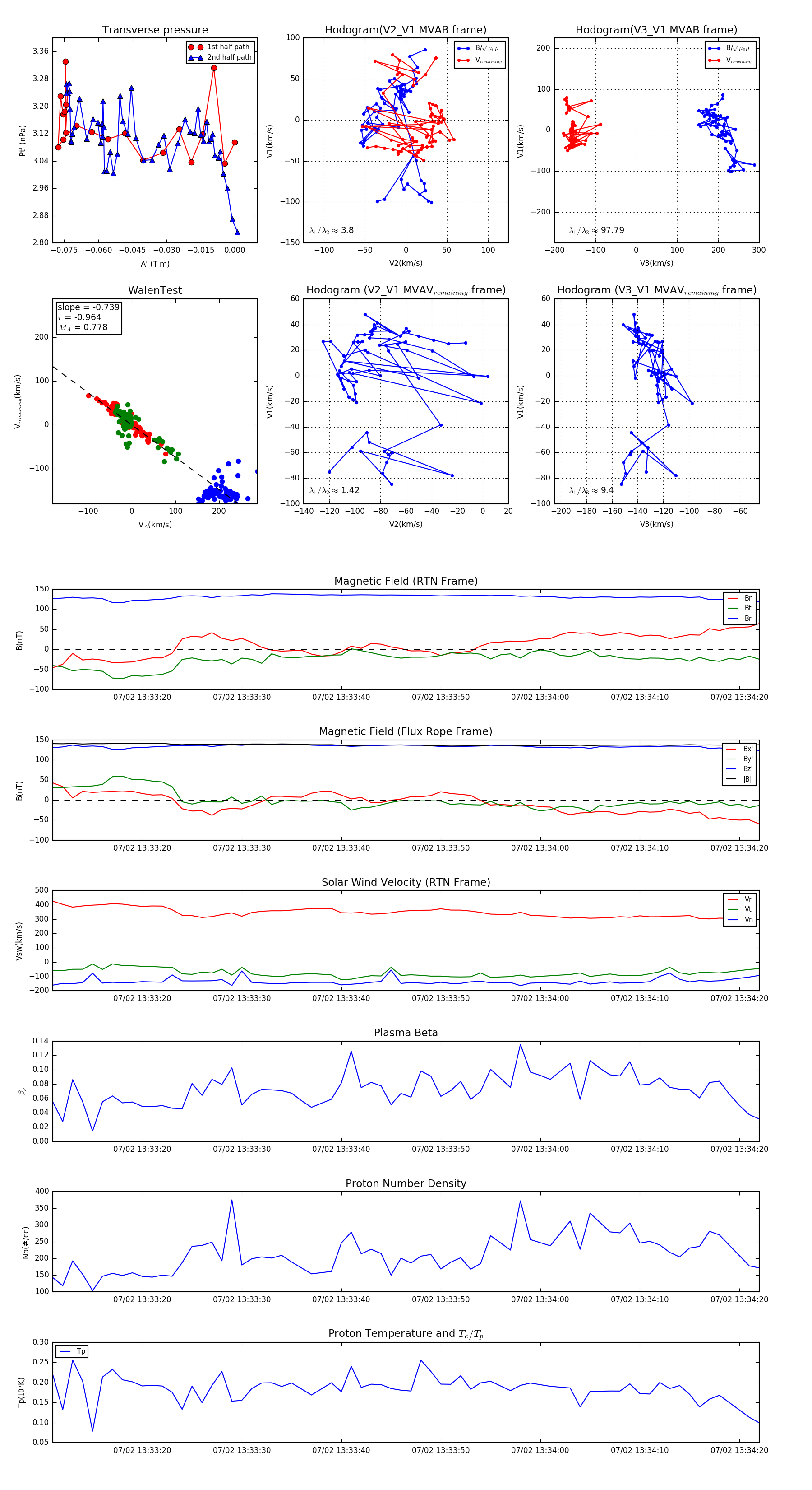
Flux Rope in 2024

Flux Rope Event 2024-07-02 13:33:11 ~ 2024-07-02 13:34:22 (72 seconds)


plot