HOME   LIST
‹–   –›

Flux Rope in 2024

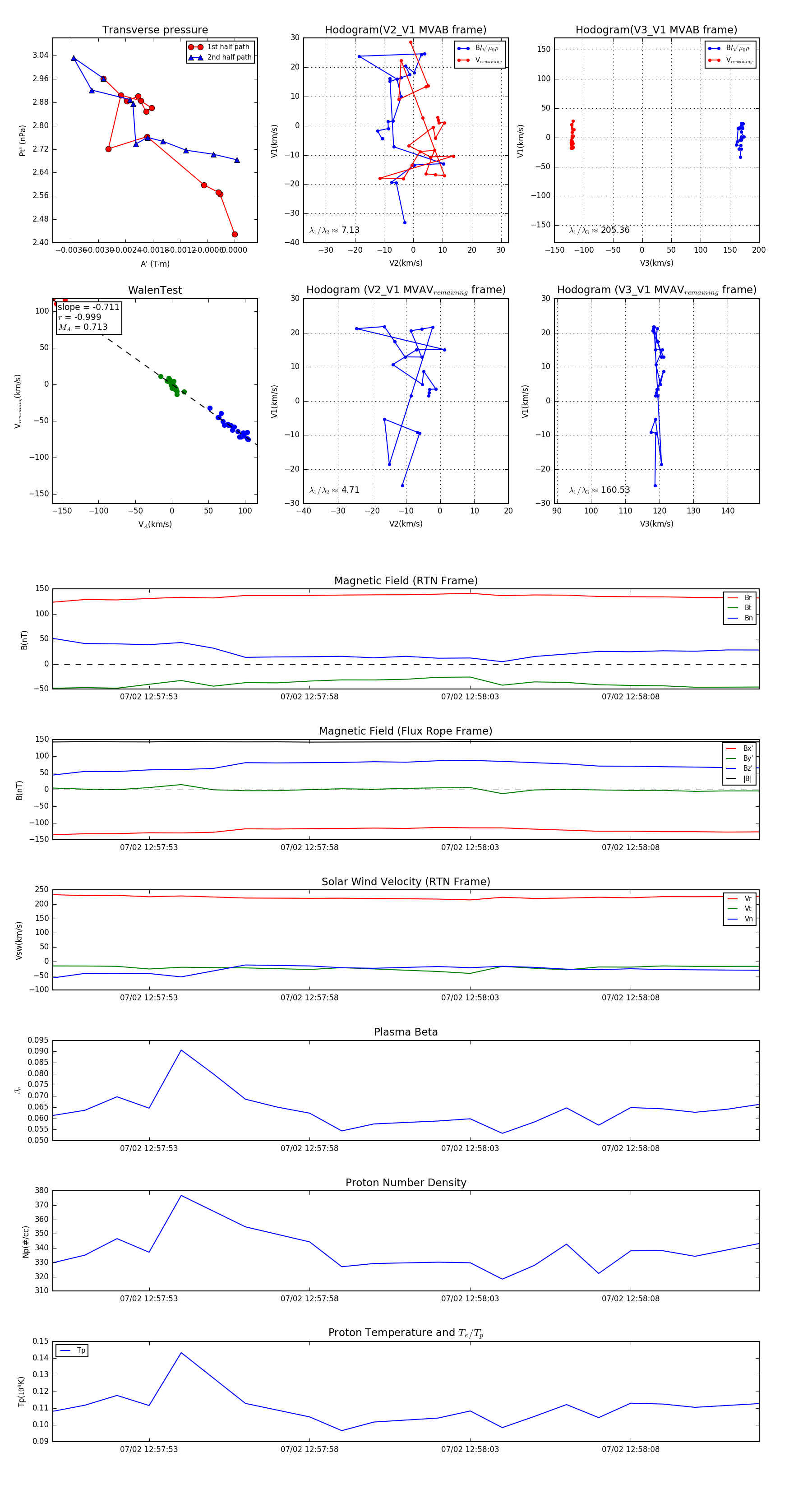
Flux Rope Event 2024-07-02 12:57:50 ~ 2024-07-02 12:58:12 (23 seconds)


plot