HOME   LIST
‹–   –›

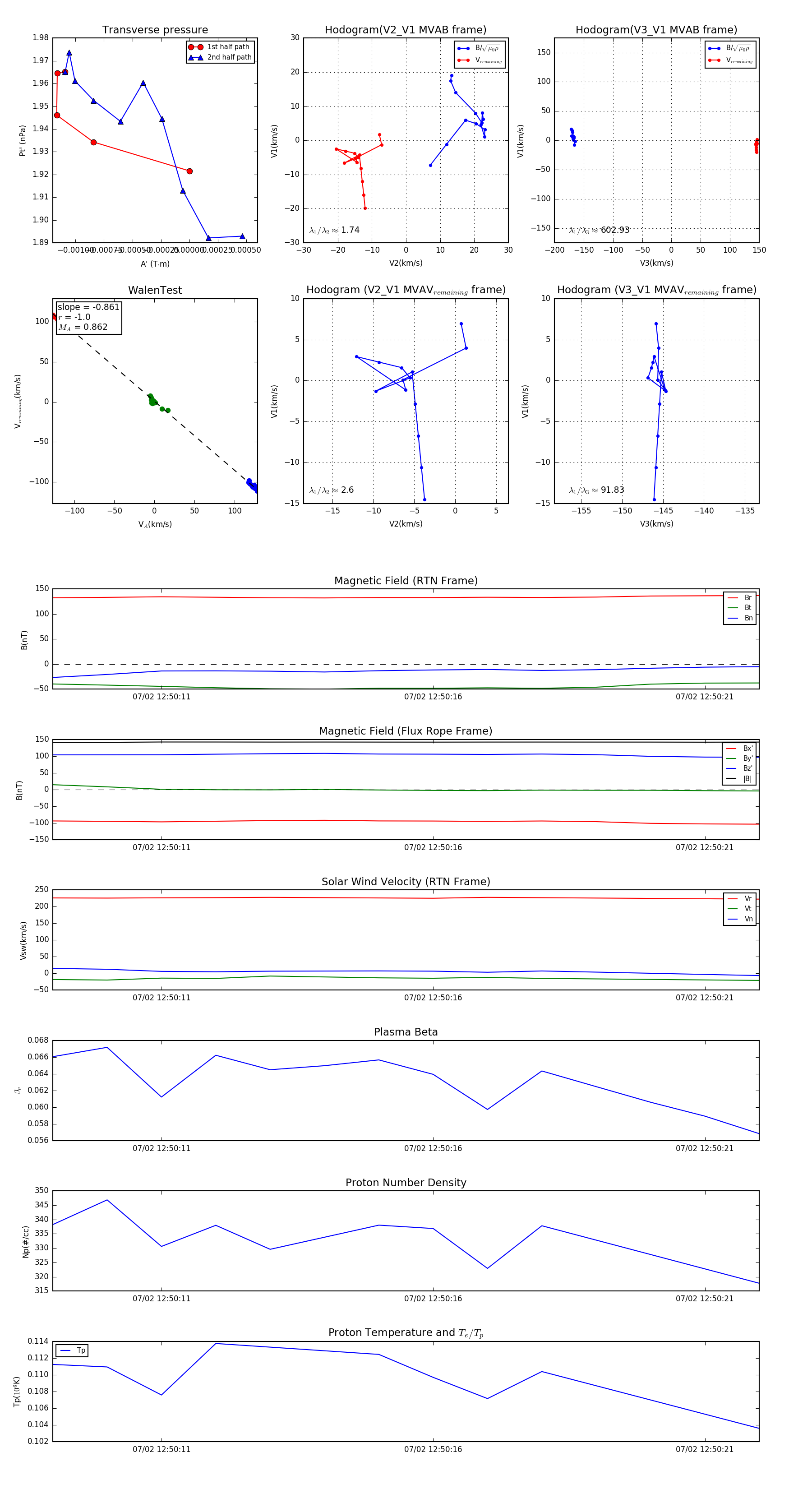
Flux Rope in 2024

Flux Rope Event 2024-07-02 12:50:09 ~ 2024-07-02 12:50:22 (14 seconds)


plot