HOME   LIST
‹–   –›

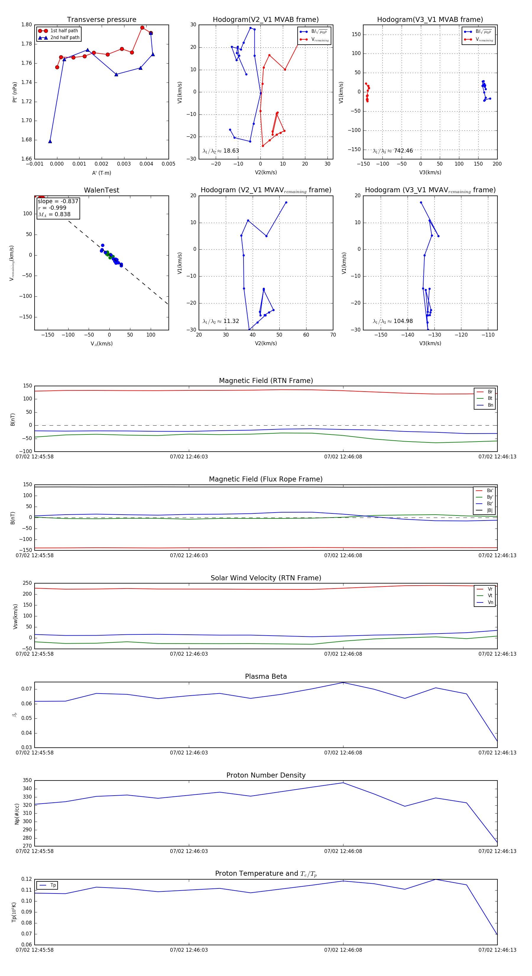
Flux Rope in 2024

Flux Rope Event 2024-07-02 12:45:58 ~ 2024-07-02 12:46:13 (16 seconds)


plot