HOME   LIST
‹–   –›

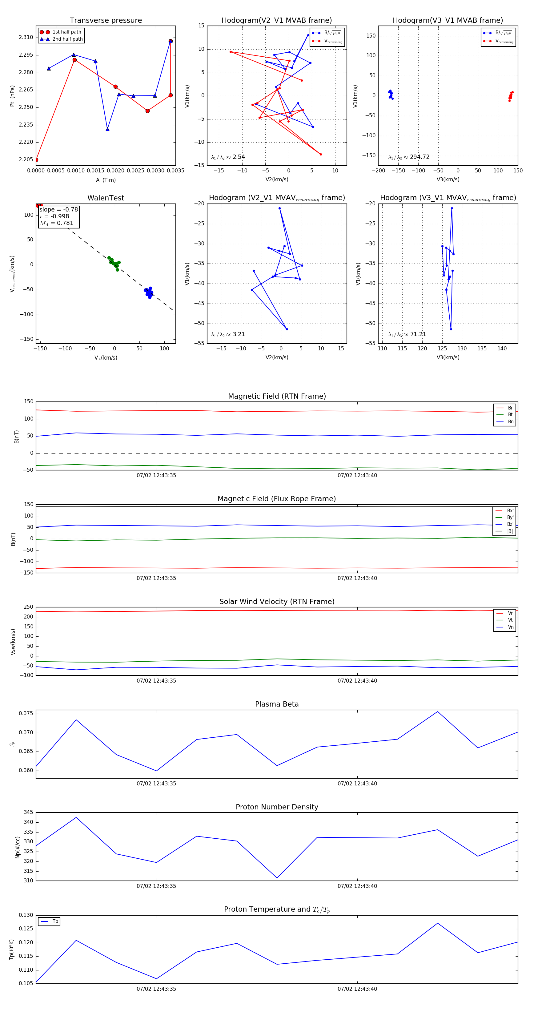
Flux Rope in 2024

Flux Rope Event 2024-07-02 12:43:32 ~ 2024-07-02 12:43:44 (13 seconds)


plot