HOME   LIST
‹–   –›

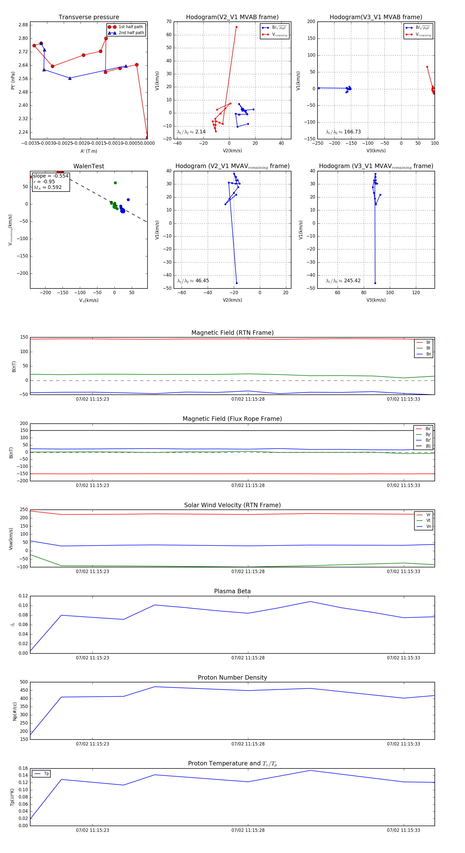
Flux Rope in 2024

Flux Rope Event 2024-07-02 11:15:21 ~ 2024-07-02 11:15:34 (14 seconds)


plot