HOME   LIST
‹–   –›

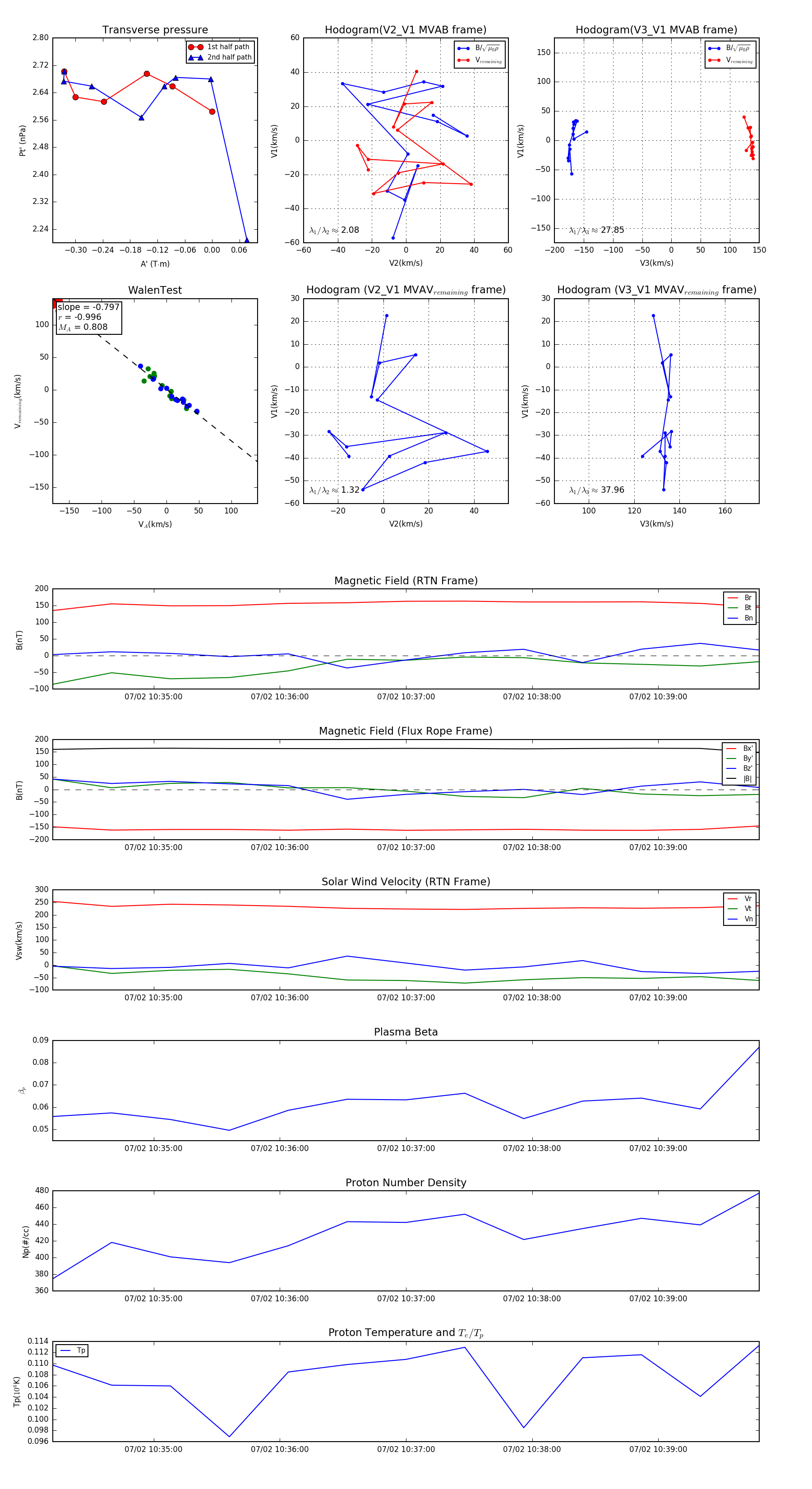
Flux Rope in 2024

Flux Rope Event 2024-07-02 10:34:12 ~ 2024-07-02 10:39:48 (337 seconds)


plot