HOME   LIST
‹–   –›

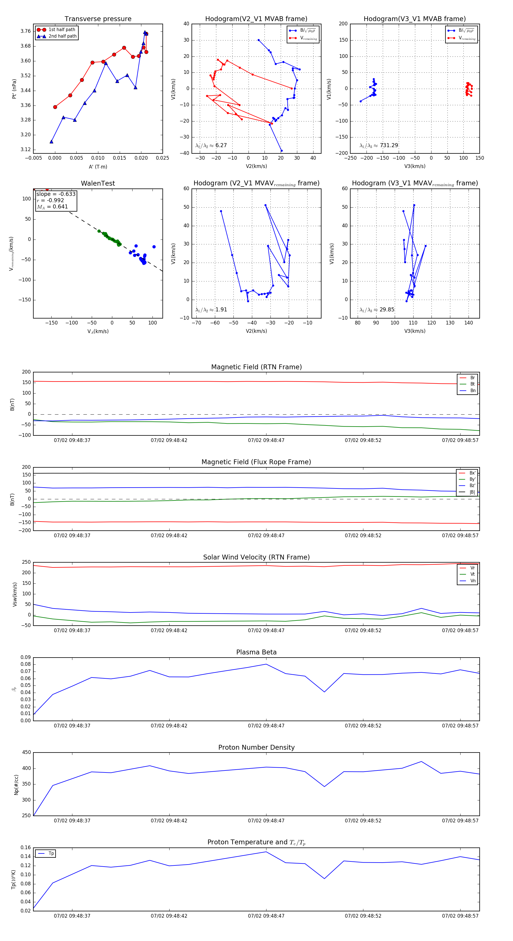
Flux Rope in 2024

Flux Rope Event 2024-07-02 09:48:35 ~ 2024-07-02 09:48:58 (24 seconds)


plot