HOME   LIST
‹–   –›

Flux Rope in 2024

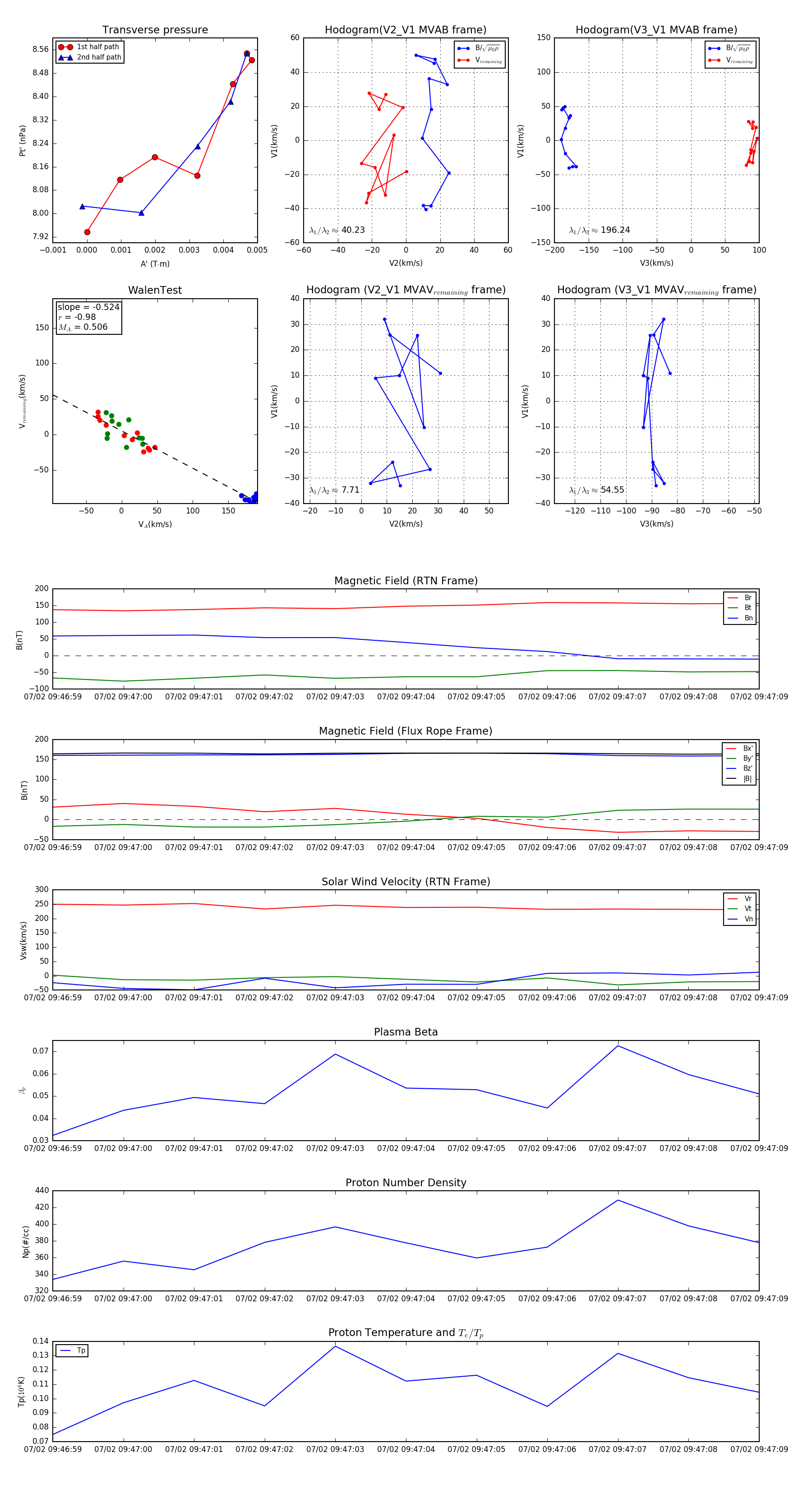
Flux Rope Event 2024-07-02 09:46:59 ~ 2024-07-02 09:47:09 (11 seconds)


plot